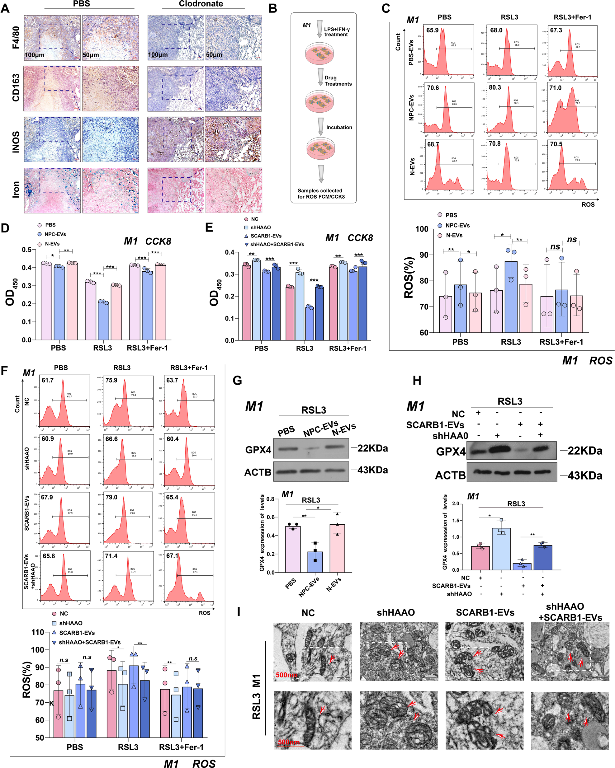
Fig. 4: SCARB1-EVs promote M1 macrophages ferroptosis by increasing HAAO level.

A IHC of lung metastases in the depleting agent group and the control group. B Flow chart of the mechanism of CCK8 and flow ROS assay on M1 macrophages. C, F Flow cytometry of ROS in macrophages (Two-way ANOVA). D, E Cell death was estimated by CCK8 assay (two-way ANOVA). EVs were derived from CNE2 cells. All graphs show the mean ± SEM of at least three independent experiments. *P < 0.05, **P < 0.01, ***P < 0.001. G, H WB analysis of the GPX4 expression levels. I Representative transmission electron microscopy (TEM) images of macrophages.