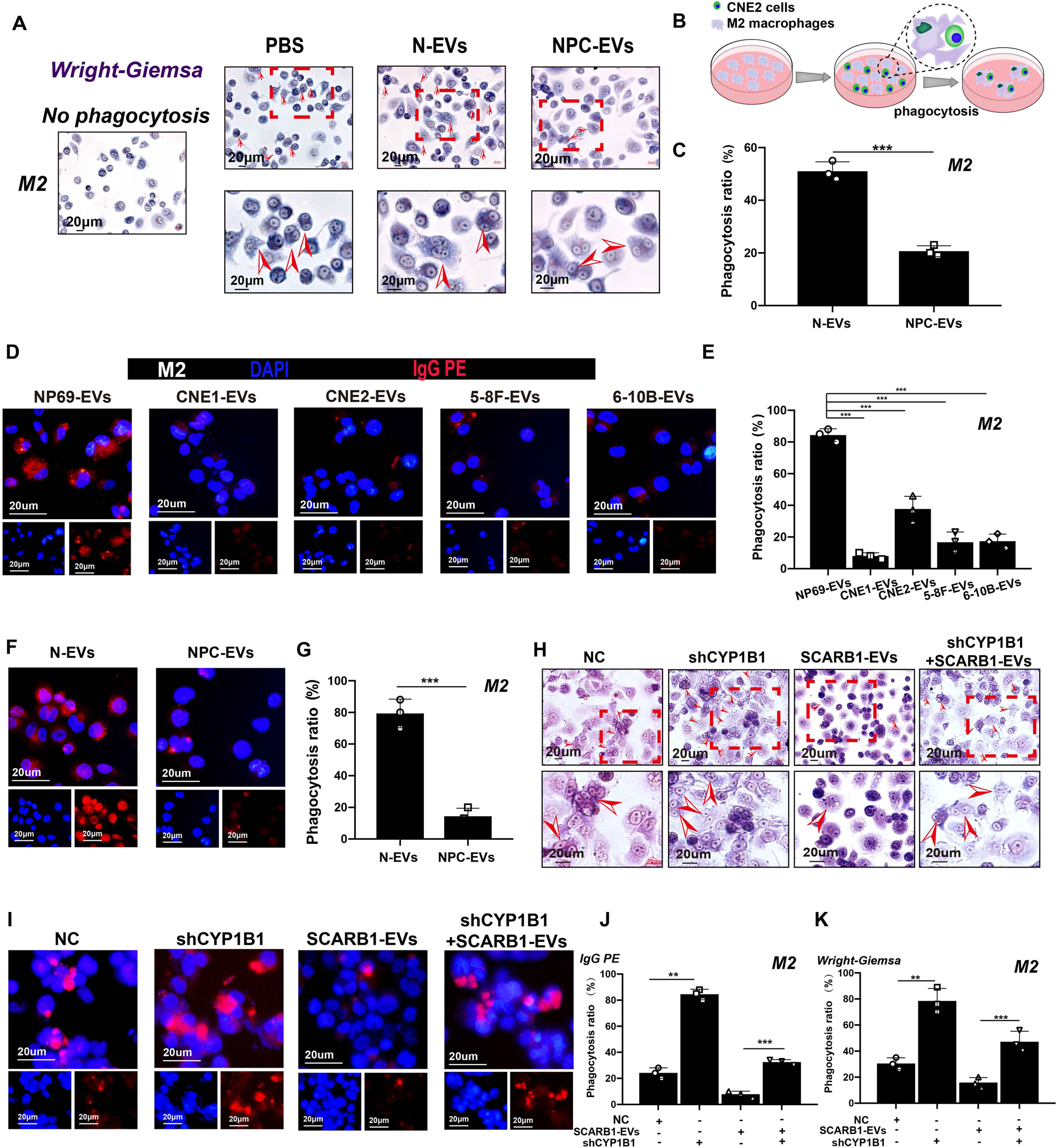
Fig. 5: SCARB1-EVs inhibit M2 macrophage phagocytosis by upregulating the CYP1B1 level.

A Wright-Giemsa image of macrophages after phagocytosis of CNE2. N-EVs: EVs from the serum of normal; NPC-EVs: EVs from the serum of NPC patients. The arrow represents M2 macrophages after phagocytosis of CNE2 cells. B Diagram of macrophage phagocytosis of CNE2. C Statistics of devouring ability. D, E Phagocytosis map and statistics of latex beads after co-cultivation of macrophages with EVs of NP69 and NPC cell lines origin. F Images of macrophages engulfing latex beads. G Statistics of devouring ability. H Staining diagram of M2 macrophages with Wright-Giemsa. The arrow represents M2 macrophages after phagocytosis of CNE2 cells. I Images of macrophages engulfing latex beads. EVs were derived from CNE2 cells. J, K Statistics of devouring ability (All graphs show the mean ± SEM of at least three independent experiments. **P < 0.01, ***P < 0.001).