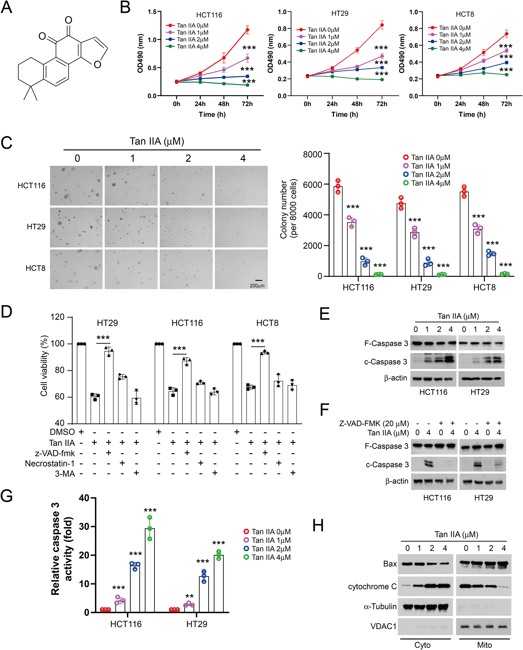
Fig. 1: Tanshinone IIA (Tan IIA) suppresses CRC cells.

A The chemical structure of Tan IIA. B The effect of Tan IIA on cell viability of CRC cells. CRC cell lines HCT116, HT29 and HCT8 were incubated with DMSO or Tan IIA for 24, 48 or 72 h. Cell viability was assayed by MTS analysis. C The effect of Tan IIA on colony formation of CRC cell lines HCT116, HT29 and HCT8 that were treated with DMSO control or Tan IIA. A soft agar assay was used to measure the colony-forming activity of CRC cells. D z-VAD-fmk reversed Tan IIA-reduced cell viability. HT29, HCT116 and HCT8 cells were pretreated with 3-MA, Necrostatin-1, or z-VAD-fmk for 4 h, followed by DMSO control or Tan IIA (4 μM) treatment for 24 h. E HCT116 and HT29 cells were treated with Tan IIA for 24 h. The expression of cleaved-caspase 3 in whole-cell extract (WCE) was determined through IB analysis. F HCT116 and HT29 cells were pretreated with z-VAD-fmk for 4 h, followed by Tan IIA treatment for 24 h, and IB analysis was performed on WCE. G HCT116 and HT29 cells were treated with Tan IIA for 24 h. Caspase-3 activity was evaluated by caspase-3 activity assay. H CRC cells were treated with Tan IIA for 24 h. Isolation and analysis of subcellular fragments by IB. Cyto, cytosolic fraction, Mito, mitochondrial fraction. ***P < 0.001.