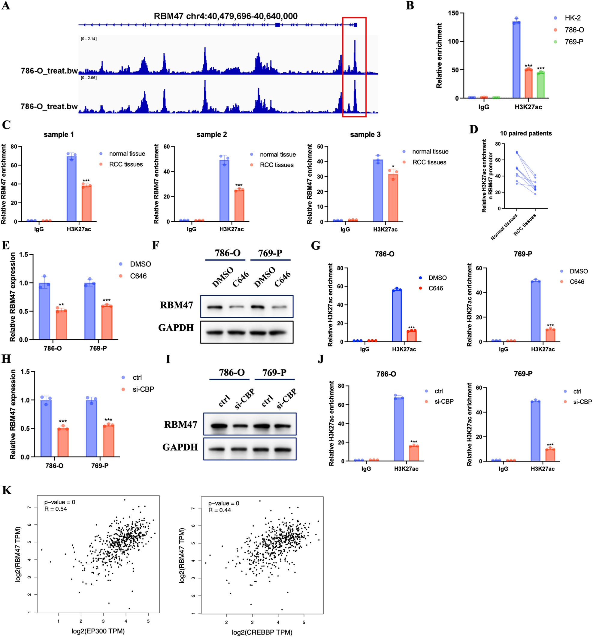
Fig. 2: RBM47 was regulated by CBP/P300-mediated H3K27ac in RCC.

A IGV showing the H3K27ac modification in RBM47 gene promotor using the Cistrome database. B Relative H3K27ac modification of RBM47 promotor in 786-O, 769-P and HK-2 cell lines using CHIP-qPCR. C Relative H3K27ac modification of RBM47 promotor in 3 RCC patients using CHIP-qPCR. D Representative H3K27ac modification of RBM47 promotor in 10 paired RCC patients’ specimens. E, F Relative mRNA and protein expression of RBM47 in RCC cells treated with C646. G Relative H3K27ac modification of RBM47 promotor in RCC cells treated with C646 using CHIP-qPCR. H, I Relative mRNA and protein expression of RBM47 in CBP knockdown RCC cells. J Relative H3K27ac modification of RBM47 promotor in CBP knockdown RCC cells using CHIP-qPCR. K Correlation analysis between RBM47 and P300 or CBP using the TCGA-KIRC database. Data are presented as mean ± SD in three independent experiments. *p < 0.05;**p < 0.01; ***p < 0.001.