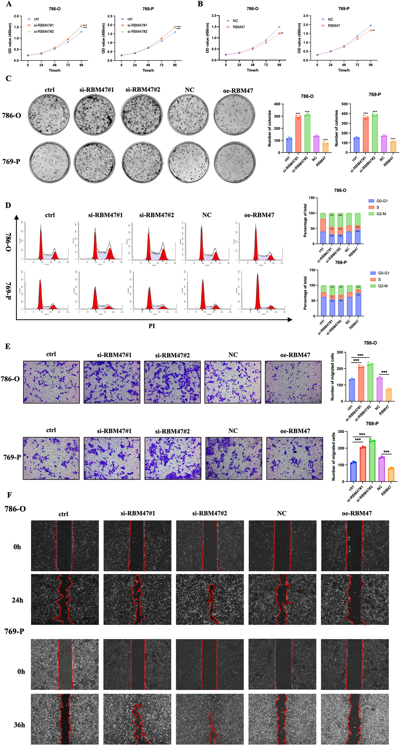
Fig. 3: RBM47 inhibited RCC progression in vitro.

A, B CCK-8 assays showing the growth curve of RCC cells upon RBM47 knockdown or overexpression respectively. C Colony formation assays showing the growth ability of RCC cells upon RBM47 knockdown or overexpression, respectively. D Flow cytometry analysis of cell cycle in RCC cells upon RBM47 knockdown or overexpression. E Transwell migration assays showing the metastatic ability of RCC cells upon RBM47 knockdown or overexpression. F Wound healing assays showing the metastatic ability of RCC cells upon RBM47 knockdown or overexpression. Data are presented as mean ± SD in three independent experiments. **p < 0.01; ***p < 0.001.