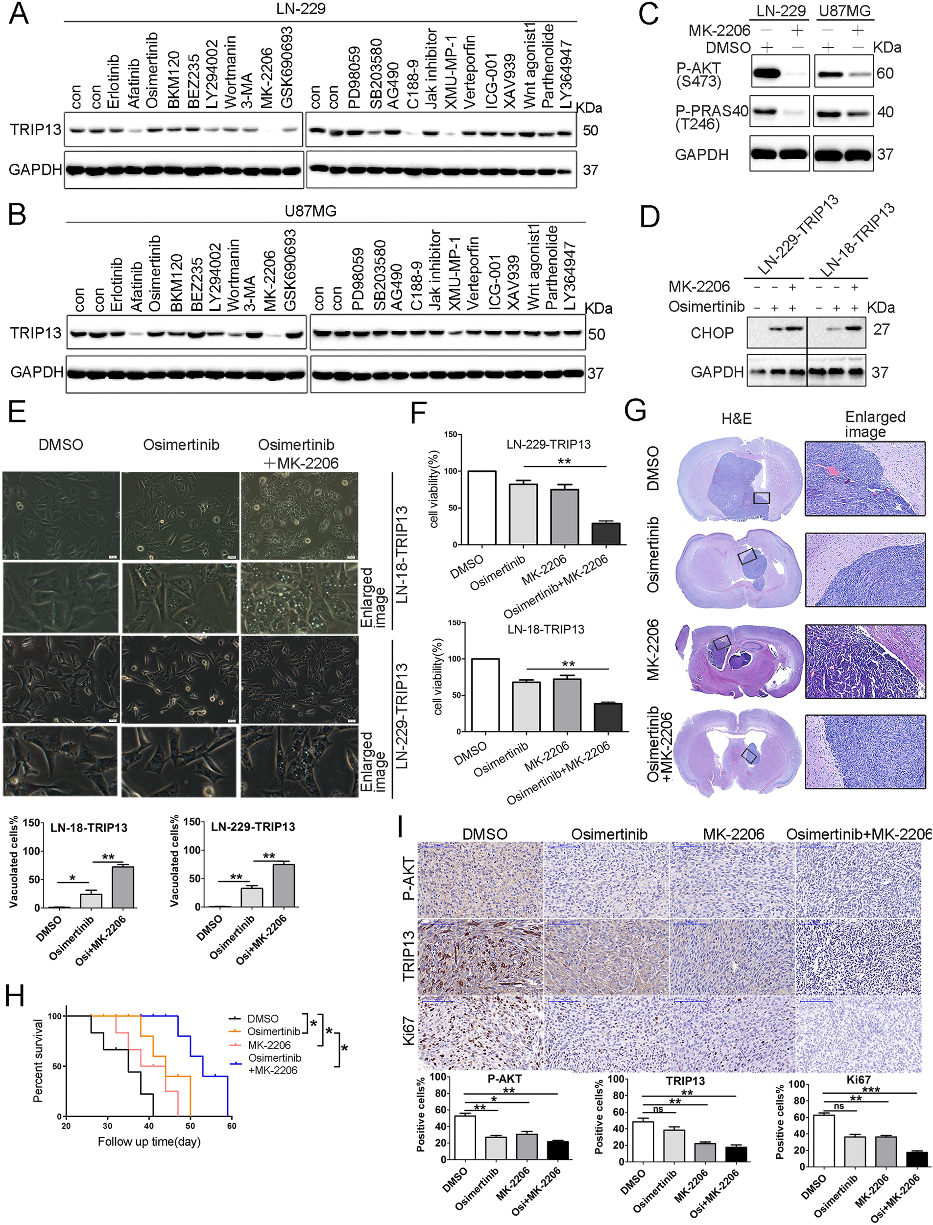
Fig. 5: MK-2206 suppresses TRIP13-overexpressing GBM cell growth.
From: Osimertinib induces paraptosis and TRIP13 confers resistance in glioblastoma cells

A, B LN-229 or U87MG cells were exposed to EGFR inhibitor Afatinib (5 μM), Erlotinib (10 μM), and Osimertinib (5 μM), PI3K/AKT inhibitors BKM120(2.5 μM), BEZ235(2.5 μM), LY294002(10 μM), Wortmanin(5 μM), 3-Methyladenine (3-MA)(10 μM), MK-2206(5 μM), and GSK690693(10 μM), MEK/ERK inhibitor PD98059(10 μM), p38MAPK inhibitor SB203580(10 μM), JAK/STAT3 inhibitor C188-9(5 μM), Hippo inhibitors XMU-MP-1 (5 μM) and Vertepofin inhibitor (10 μM), Wnt inhibitor ICG-001(10 μM), XAV939(5 μM) and Wnt agonist 1(5 μM), NF-kB inhibitor Parthenolide(2.5 μM), and TGFβ inhibitor LY364947(10 μM). Cell lysates were analyzed by immunoblotting (IB) using the indicated antibodies. C LN-229 and U87MG cells were treated with vehicle or 5μm MK-2206 for 24 h and cell lysates were analyzed by IB using the indicated antibodies. D–F LN-229 and LN-18 cells overexpressing TRIP13 were exposed to Osimertinib (5 μM) in the absence or presence of MK-2206 (5 μM) for 24 h. Cell lysates were analyzed by IB using the indicated antibodies (D), cell morphology was examined by the phase-contrast microscopy (scale bar = 20 μm). The numbers of vacuolated and non-vacuolated cells were counted manually, and the ratio of vacuolated cells was calculated and shown as mean ± SD, n = 6; *p < 0.05, **p < 0.01 (E). The cell growth was determined by CCK-8 cell survival assay (F) (**p < 0.01). G–I Combined treatment of Osimertinib and MK-2206 suppressed tumor growth in an orthotopic GBM model. Mice brain-bearing xerografts derived from LN-229 cells overexpressing TRIP13 were treated with Osimertinib (50 mg/kg) in the absence or presence of MK-2206 (50 mg/kg). Representative images of H&E-stained brain tumor xenograft were shown (G). Combined treatment of Osimertinib and MK-2206 prolonged survival. The median survival periods of mice in the control group, Osimertinib group, MK-2206 group, and combination therapy group were 35 days, 44 days, 38 days, and 46 days, respectively. (H). IHC staining of the mouse tumor tissues was performed with the indicated antibodies. Representative images are shown (I). Scale bar = 100 μm. The numbers of positive cells were counted manually, and the ratio of positive cells was calculated and shown as mean ± SD, n = 7; *p < 0.05, **p < 0.01. Data represent three independent experiments with similar results.