Fig. 1: Cdk12 limits axon width specifically in the region closest to the cell body.
From: Cdk12 maintains the integrity of adult axons by suppressing actin remodeling

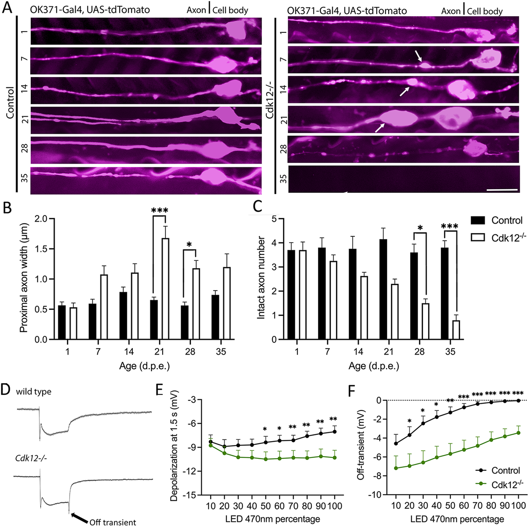
A Mutations in the gene Cdk12 caused an age dependent increase in proximal axon width and the formation of axonal swellings in wing sensory neurons. B Cdk12−/− axon width was increased 2–3-fold at both 21 and dpe. C Cdk12−/− axons began to degenerate at 28 days and a 75% loss of axons was recorded at 35 days p.e. D Example electroretinogram traces of wild type and Cdk12−/− animals at 100% light intensity. E Loss of Cdk12 was associated with increased depolarization in response to 470 nm light. F Loss of Cdk12 caused a significantly greater off-transient response compared to control. Data was analyzed by two-way ANOVA and significant differences annotated as p < 0.05*, p < 0.01**, & p < 0.001*** between genotypes. White arrows indicate axonal swellings. Graphs are expressed as Mean ± SEM and N = ≥10 wings for each group. Scale bars = 10 µm.