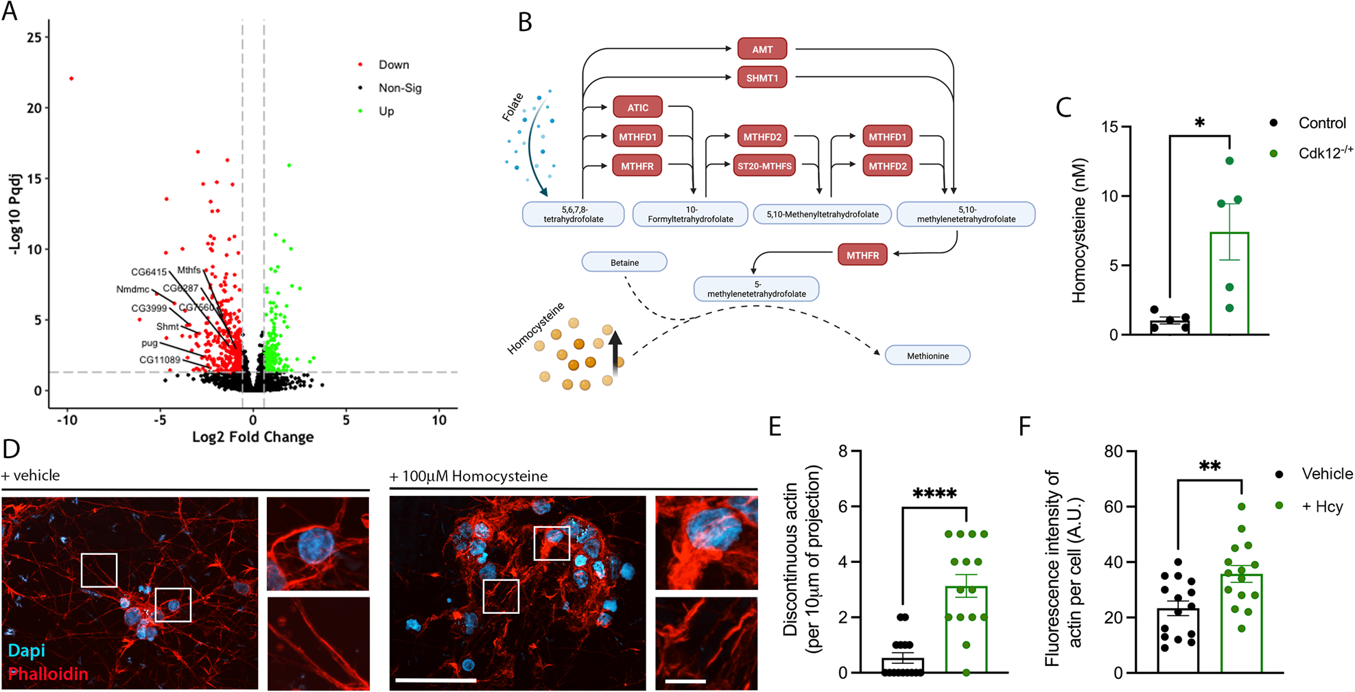
Fig. 6: Cdk12 controls transcription of genes in the one-carbon by folate pathway, limiting homocysteine levels to allow for actin remodeling.
From: Cdk12 maintains the integrity of adult axons by suppressing actin remodeling

A A volcano plot showing differentially expressed genes from head tissue of Cdk12-/+ animals compared to wild-type controls. Pathway analysis revealed an enrichment of genes in the one-carbon pool by folate pathway. B A schematic to illustrate that transcriptional downregulation of genes in the one-carbon pool by folate ultimately lead to elevated homocysteine levels. C Quantification shows that brains of Cdk12-/+ animals have elevated homocysteine (Hcy) levels at 21 days compared to age-matched wild-types. D Addition of Hcy to human iPSC-derived cortical neurons revealed significant changes in F-actin morphology. E Actin is more discontinuous in the projections with Hcy treatment. F Actin was enriched in the cell bodies with Hcy treatment. RNA sequencing data is expressed as log2 foldchange and significance found in a DESeq2 analysis with an FDR adjusted P threshold of 0.05, indicated by the dashed lines. T-tests were used to analyze levels of Hcy in Drosophila brains and actin changes associated with Hcy treatment. Graphs are annotated as p < 0.001***. Graphs are expressed as Mean ± SEM, N = 4 (N = 8 heads per replicate) for RNA sequencing experiments. 3 replicates were used for iPSC experiment, N = 15 images for quantification. Scale bars = 50 µm and inset = 5 µm.