Fig. 2: Molecular and chromosomal alterations in the breast cancer patient.
From: A BRCA2 germline mutation and high expression of immune checkpoints in a TNBC patient

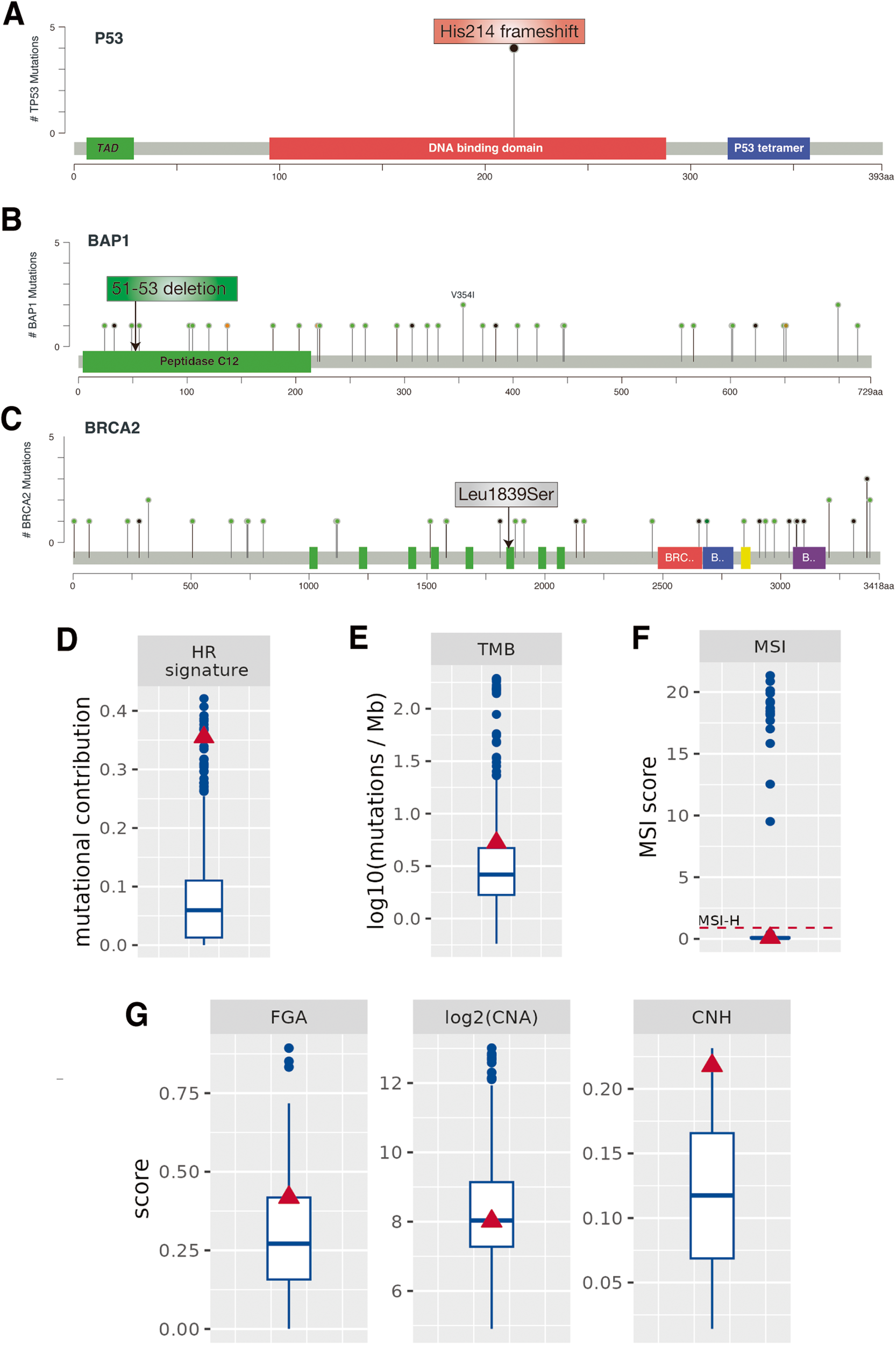
A Schematic structure of the p53 protein and lollipop plot showing the incidence of mutations in the TP53 gene in METABRIC cohort. Patient’s mutation is indicated. B Schematic structural features of the BAP1 protein and lollipop plot showing the incidence of BAP1 gene mutations in METABRIC cohort. Patient’s mutation is indicated by arrow. C Schematic structural features of the BRCA2 protein and lollipop plot showing incidence of mutations in the BRCA2 gene in METABRIC cohort. Patient’s mutation is indicated by arrow. A–C Data were obtained from cBioPortal. D Mutational contribution of HR-related signatures. E The patient has a higher TMB as compared to the cohort median (~80% percentile). F MSI score (MSI High: score > 0.901). The patient is observed as having MSI Low status (score = 0.09). G Chromosomal instability: CNH is higher in the patient compared to the median disease cohort, whereas numerical and structural CIN values are not much higher than median. The patient (red triangle) is compared to the clinical cohort (blue boxplot).