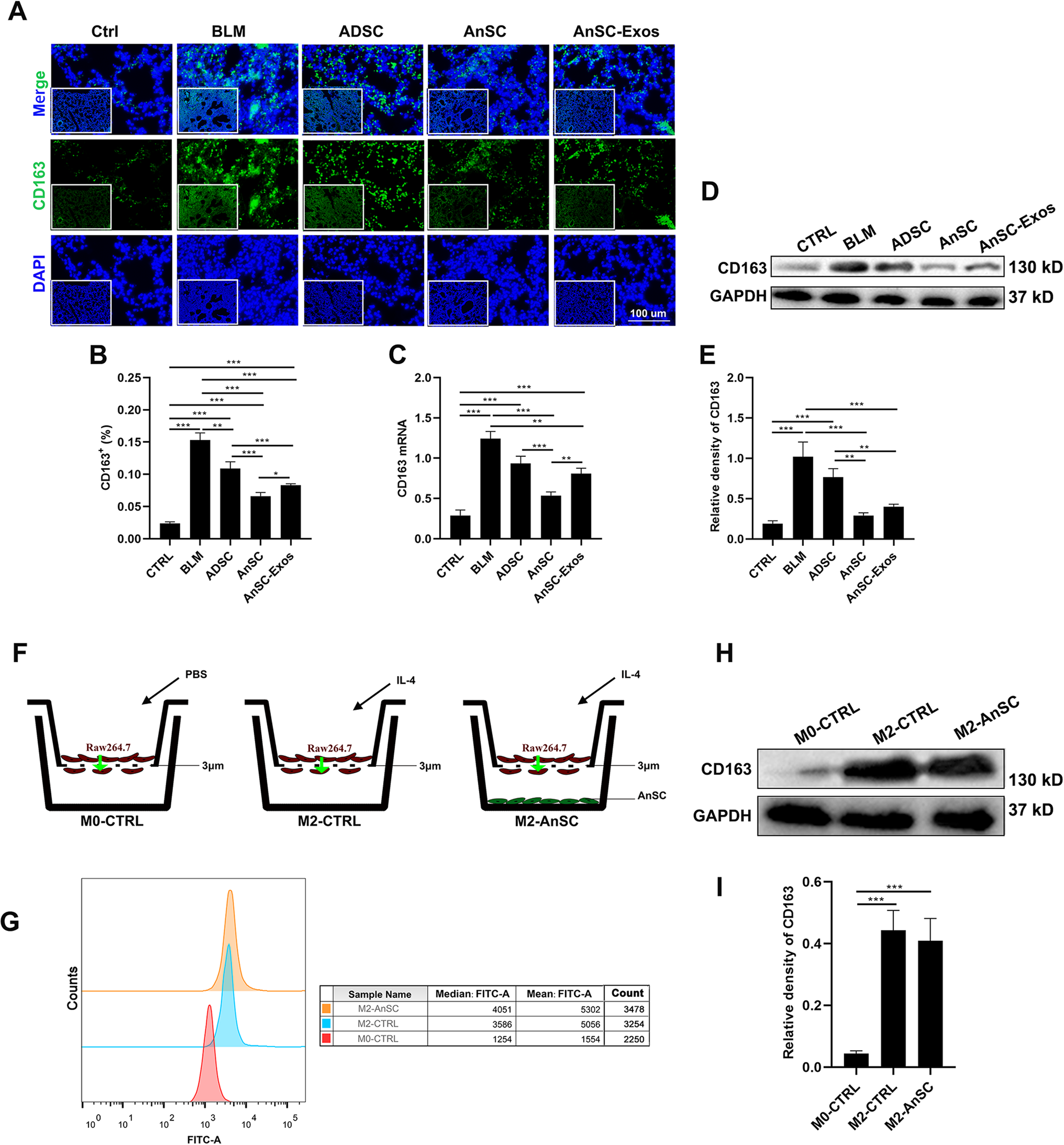
Fig. 3: Numbers of M2 macrophages under treatment with AnSCs and AnSC-Exos in the BLM-induced PF mice.

A IF staining of CD163 on the lung tissue sections; scale bar = 100 μm. B Percentages of CD163+ cells. C Relative mRNA level of CD163. D, E Western blot bands and the relative intensities of CD163. F Schematic showing in vitro experimental design: Raw264.7 cells were cultured in the inserts in all groups, AnSCs cultured in the wells of the third group, and IL4 was added to the wells of the second and third groups to induce macrophage polarization toward M2 (the green arrow points the direction of cell migration). G–I Expression levels of CD163 using flow cytometry and western blot analysis, respectively. Note: AnSC-Exos effectively reduced the number of M2 macrophages in the BLM-induced PF mice in vivo, but had no significant effect on M2 polarization in vitro, indicating that the in vivo effect was achieved indirectly. Value: Mean ± SEM; *p < 0.05, **p < 0.01, ***p < 0.001 as indicated by Student’s t test; n = 3.