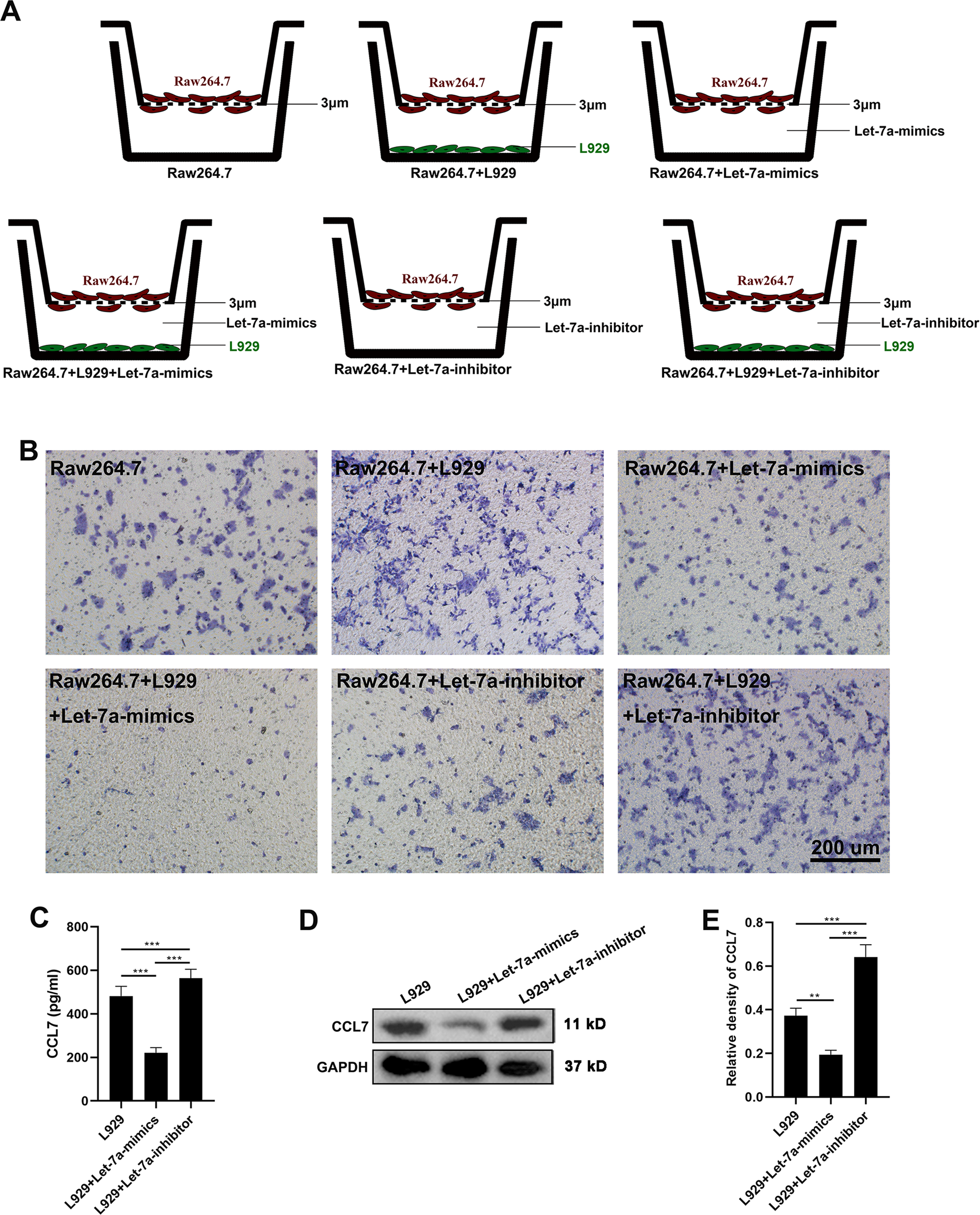
Fig. 6: Inhibition of fibroblast-induced macrophage migration by AnSC-Exos-let-7a.

A Schematic showing experimental design (same as Fig. 5). B The migrated Raw264.7 cells were stained with crystal violet. Note that let-7a itself had no significant effect on migration of Raw264.7 cells but did inhibit the L929-induced migration of Raw264.7; scale bar = 200 μm. C–E Expression levels of CCL7 using ELISA (supernatant) and western blot (L929 cells). Value: Mean ± SEM; **p < 0.01, ***p < 0.001 as indicated by Student’s t test; n = 3.