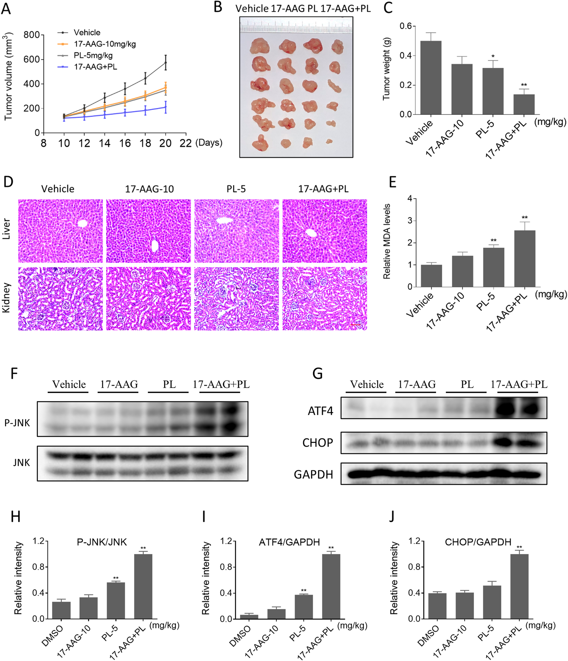
Fig. 8: PL and 17-AAG synergize to inhibit the growth of colon cancer cells in vivo.

A–C Combination treatment of 17-AAG (10 mg/kg) and PL (5 mg/kg) greatly inhibited tumor volume and weight (*p < 0.05, **p < 0.01). D HE staining of major organs. Scale bar = 75 µm. E The relative expression of MDA in tumor tissues. F–J The expression levels of p-JNK, ATF4, and CHOP were detected by western blot.