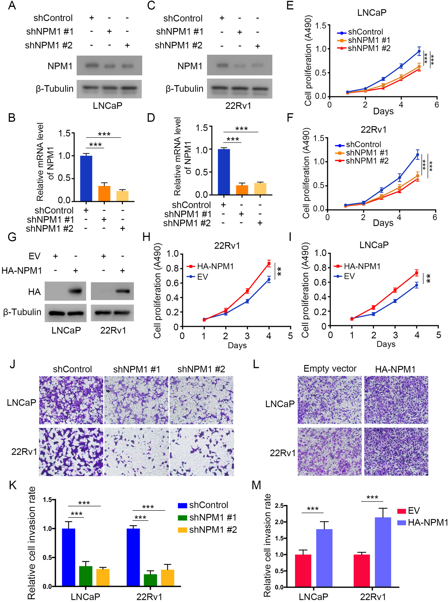
Fig. 2: NPM1 overexpression leads to the proliferation and invasion of PCa cells.

A, B LNCaP cells were infected with lentiviral vectors expressing control or NPM1-specific shRNAs for 48 h and selected with puromycin (10 μg/ml) for another 72 h. Then, the cells were harvested for western blot (A) and qRT‒PCR (B) analyses. C, D 22Rv1 cells were infected with lentiviral vectors expressing control or NPM1-specific shRNAs for 48 h and selected with puromycin (10 μg/ml) for another 72 h. Then, the cells were harvested for western blot (C) and qRT-PCR (D) analyses. E, F The proliferation of LNCaP and 22Rv1 cells infected with the indicated shRNA was measured by MTS assays. G‒I LNCaP and 22Rv1 cells were transfected with the indicated plasmids for 48 h and collected for western blot analysis. Cell proliferation rates were measured by MTS assays. J, K LNCaP and 22Rv1 cells were infected with lentiviral vectors expressing control or NPM1-specific shRNAs for 48 h and selected with puromycin (10 μg/ml) for another 72 h. Then, the cells were used for Transwell assays (J), and the quantitative data are shown (K). L, M LNCaP and 22Rv1 cells were transfected with the indicated plasmids for 48 h and were then used for Transwell assays (L), and the quantitative data are shown (M). Each bar represents the mean values ± SD of three independent experiments. Statistical analysis was performed using one-way ANOVA with Tukey’s multiple comparisons test for (B, D–F, K), and two-sided Student’s t test for (H, I, M). **p < 0.01; ***p < 0.001.