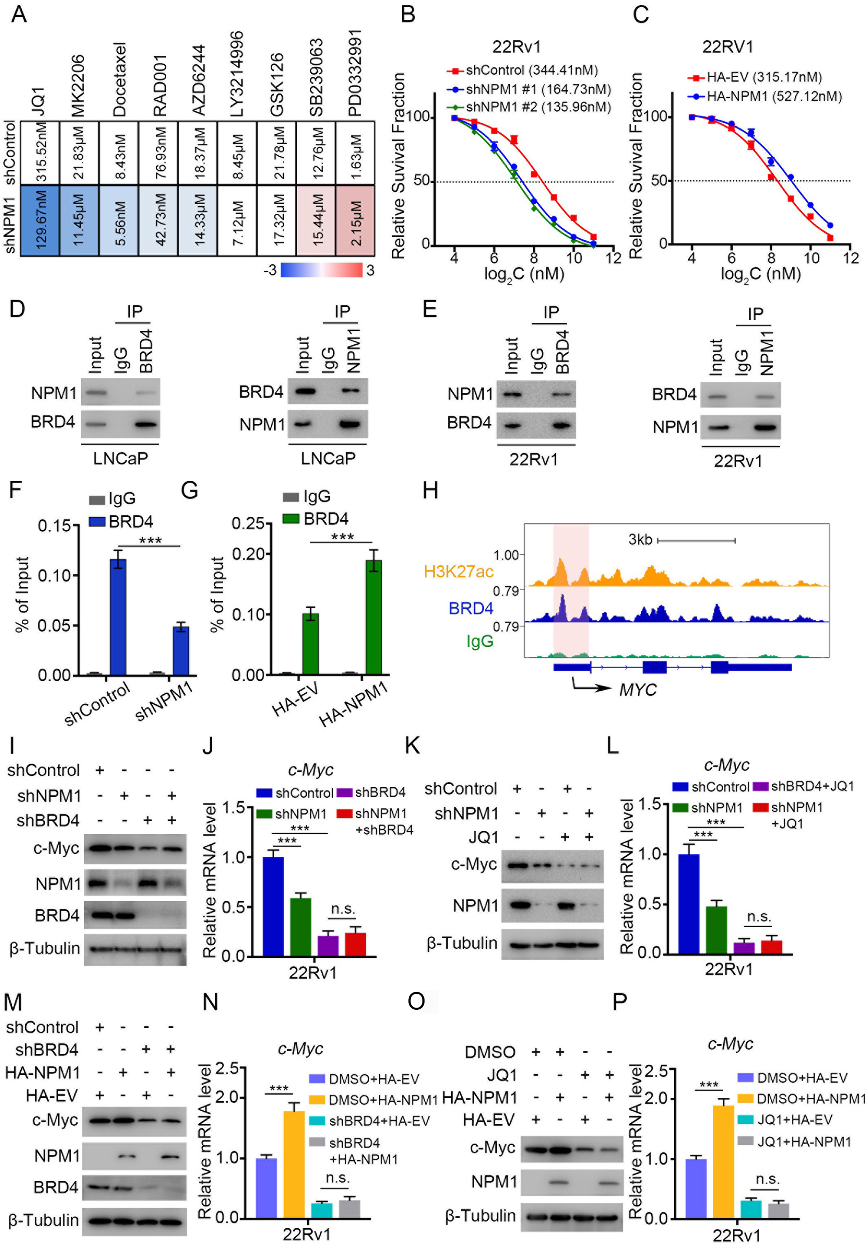
Fig. 5: BRD4 is involved in the NPM1‒c-Myc oncogenic pathway.

A 22Rv1 cells were infected with lentiviral vectors expressing control or NPM1-specific shRNAs for 48 h and selected with puromycin (10 μg/ml) for another 72 h. Then, the cells were treated with the different type of small inhibitors for 48 h, an PARP1IC50) were analyzed and shown in the heatmap. The shNPM1 indicated that the mixed shRNA of shNPM1#1 and shNPM1#2. B, C The dose-effect relationship curves of JQ1 in 22Rv1 cells. 22Rv1 cells were infected with lentiviral vectors expressing control or NPM1-specific shRNAs, respectively, and treated with the different concentrations of JQ1 (B). 22Rv1 cells were transfected with HA-EV and HA-NPM1, respectively, and treated with the different concentrations of JQ1 (C). D, E 293 T cells transfected with the indicated plasmids were harvested for co-immunoprecipitation assays. F, G The ChIP‒qPCR for BRD4 in 22rv1 cells. 22Rv1 cells were infected with lentiviral vectors expressing control or NPM1-specific shRNAs for 48 h and selected with puromycin (10 μg/ml) for another 72 h. Then, the cells were harvested for ChIP‒qPCR analysis (F). 22Rv1 cells were transfected with HA-EV and HA-NPM1, respectively. Then, the cells were harvested for ChIP‒qPCR analysis (G). H The condition of BRD4 binding to the MYC promoter in the UCSC Genome-Browser ChIP-sequence data. I, J 22Rv1 cells were infected with lentiviral vectors expressing control or NPM1-specific shRNAs or BRD4-specific shRNAs for 48 h and selected with puromycin (10 μg/ml) for another 72 h. Then, the cells were harvested for western blot (I) and qRT‒PCR (J) analyses. K, L 22Rv1 cells were infected with lentiviral vectors expressing control or NPM1-specific shRNAs for 48 h and selected with puromycin (10 μg/ml) for another 72 h. Then, the cells were treated with or without JQ1 (3 μM) for 24 h and harvested for western blot (K) and qRT‒PCR (L) analyses. M, N 22Rv1 cells were infected with lentiviral vectors expressing control or BRD4-specific shRNAs and transfected with the indicated plasmids. Then, the cells were harvested for western blot (M) and qRT‒PCR (N) analyses. O, P 22Rv1 cells were transfected with the indicated plasmids, then treated with or without JQ1 (3 μM) for 24 h and harvested for western blot (O) and qRT‒PCR (P) analyses. Each bar represents the mean values ± SD of three independent experiments. Statistical analysis was performed using two-sided Student’s t test for (F, G, N, P) and one-way ANOVA with Tukey’s multiple comparisons test for (J, L). ***p < 0.001; n.s., not significant.