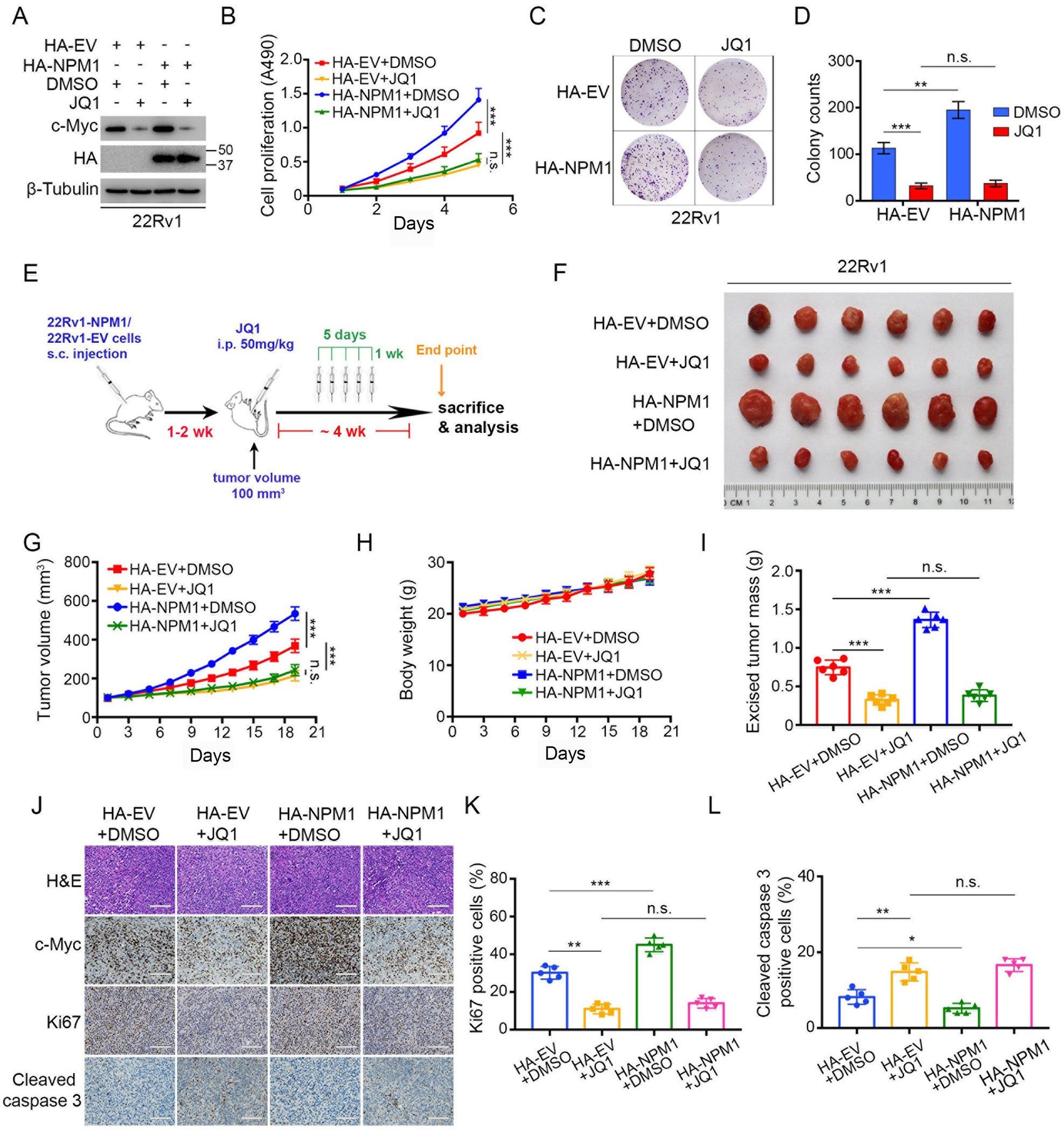
Fig. 6: BET inhibitor blocks the NPM1‒c-Myc oncogenic pathway to suppress PCa progression in vitro and in vivo.

A‒D 22Rv1 cells were transfected with the indicated plasmids. Then, the cells were treated with or without JQ1 (3 μM) for 24 h and harvested for western blot analysis (A), MTS assays (B) and colony formation assays (C). The quantitative data of (C) are shown (D). E The schematic diagram demonstrating the drug treatment method for mice bearing subcutaneous tumors. F‒I 22Rv1 cells from (A) were mixed with Matrigel and injected subcutaneously (s.c.) into the right dorsal flanks of NOD/SCID mice (n = 6 mice/group) and then treated with JQ1 (50 mg/kg, i.p.) for 5 days during one week when the average size of tumors reached 100 mm3. The tumors were harvested on Day 21 and photographed (F), and the growth curves of tumors were measured (G). The mice (H) and tumors (I) were weighted. J H&E and IHC staining for c-Myc, Ki-67 and cleaved caspase 3 were performed. Representative images were taken from each group. Scale bars = 50 μm. K, L Ki-67 (K) and cleaved caspase 3 (L) positive cells in the tissue sections from (J) were quantified. The number of positive cells from at least five fields was counted and analyzed (K, L). Each bar represents the mean values ± SD of three independent experiments except where stated. Statistical analysis was performed using one-way ANOVA with Tukey’s multiple comparisons test for (B, D, G–I, K, L). *p < 0.05; **p < 0.01; ***p < 0.001; n.s., not significant.