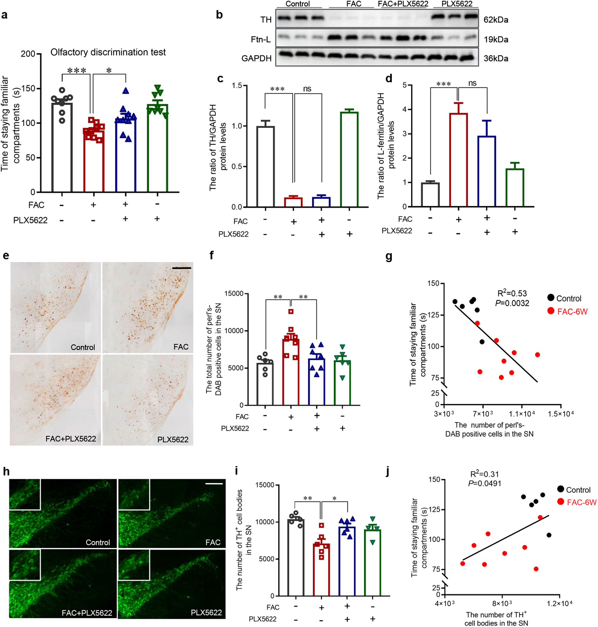
Fig. 5: Effects of PLX5622-formulated diet on olfactory discrimination, OB lesions and SN lesions in mice with FAC administration.

a Quantification of the accumulated duration in familiar compartments to evaluate the olfactory discrimination of mice (n = 8,9,9,8, *P < 0.05, ***P < 0.001). Western blots were used to detect the protein levels of TH (b, c) and L-ferritin (b, d) in the OB (n = 6, ***P < 0.001). Representative images (e) and quantification (f) of Perl’s-DAB staining of iron positive cells in the SN of mice (n = 6,8,7,6, **P < 0.01). g Pearson’s correlation analysis between the accumulated duration in familiar compartments and the number of Perl’s-DAB positive cells in the SN of mice with intranasal FAC administration for 6 weeks. Representative images (h) and quantification (i) of immunofluorescence staining of TH-positive cells (green) in the SN of mice (n = 5,6,6,4, *P < 0.05, **P < 0.01). j Pearson’s correlation analysis between the accumulated duration in familiar compartments and the TH-immunopositive cells in the SN of mice with intranasal FAC administration for 6 weeks. Scale bar = 200 μm. One-way ANOVA with Newman-Keuls multiple-comparison test were applied and data were presented as mean ± SEM.