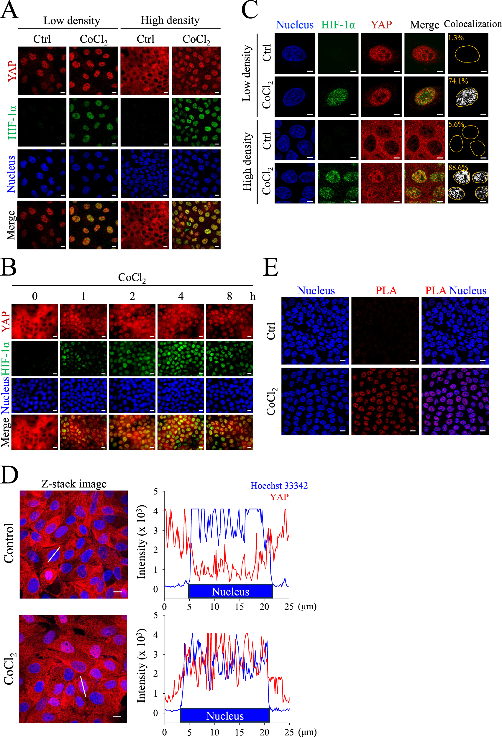
Fig. 1: Localization and activation of YAP at low and high cell densities under CoCl2 treatment.
From: YAP nuclear translocation induced by HIF-1α prevents DNA damage under hypoxic conditions

A MDCK cells at low density (5 × 104) and high density (3 × 105) were treated with or without 400 μM CoCl2 for 8 h. Immunofluorescent images of YAP (red) and HIF-1α (green) were taken using confocal microscope. Scale bar: 10 μm. B MDCK cells at high density were treated with 400 μM CoCl2 for 0, 1, 2, 4, and 8 h. Immunofluorescent images of YAP (red) and HIF-1α (green) were obtained using confocal microscope. Scale bar: 10 μm. C Low- and high-density MDCK cells were in the absence or presence of 400 μM CoCl2 for 8 h. Immunofluorescence confocal images of YAP (red) and HIF-1α (green) were analyzed using FluoView FV10-ASW (Olympus). The colocalization of YAP and HIF-1α were shown in white. The percentage of YAP and HIF-1α colocalization are indicated in the images (orange character). Scale bar: 5 μm. D High-density MDCK cells were seeded in the collagen gel, and subjected to control or CoCl2 for 8 h. Representative Z-stack images of YAP (red) and nuclei (blue) were analyzed using FluoView FV10-ASW (Olympus). The right panel showed the fluorescence intensity profiles of solid lines in the Z-stack images. Scale bar: 10 μm. E MDCK cells at high density were treated with or without 400 μM CoCl2 for 8 h. The in situ PLA determined the physical interactions between HIF-1α and YAP. Nuclei shown in blue were labeled by Hoechst 33342. Scale bar: 10 μm.