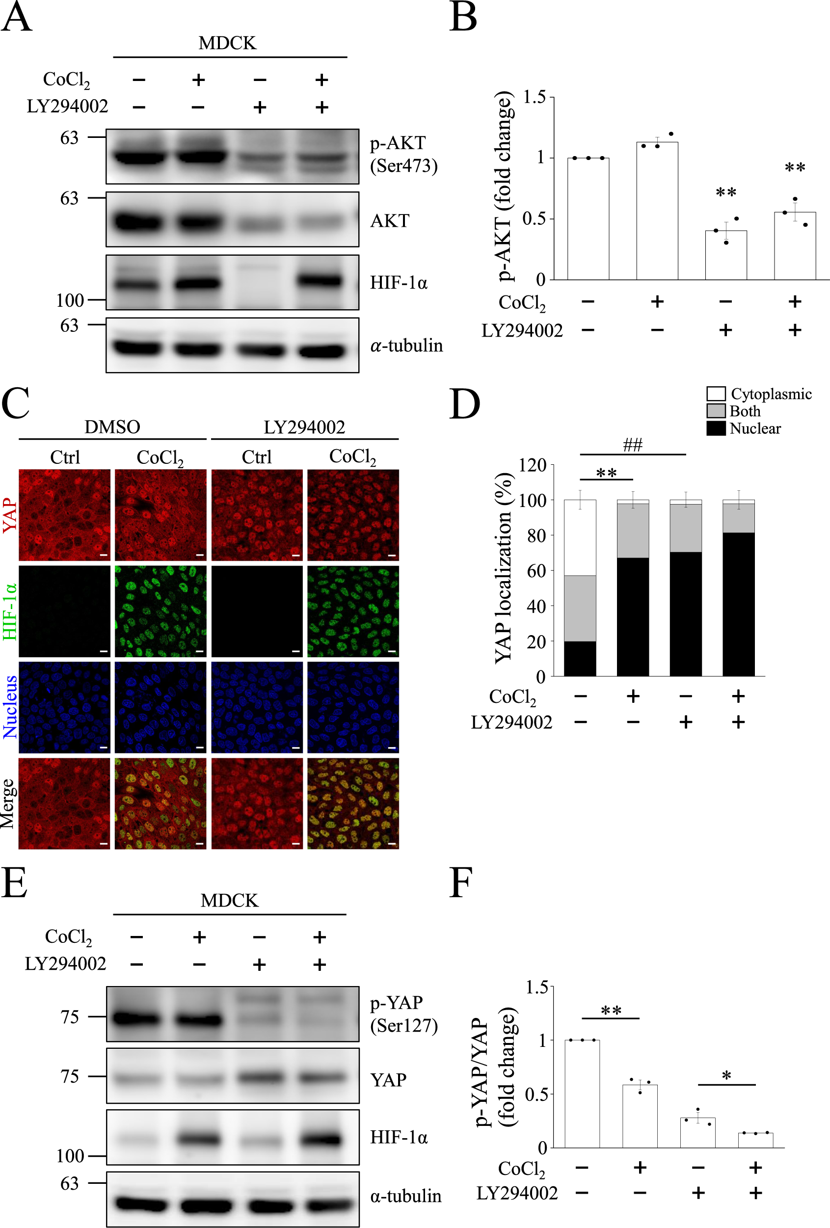
Fig. 4: AKT inhibitor decreases YAP phosphorylation at serine 127 under high-cell density conditions.
From: YAP nuclear translocation induced by HIF-1α prevents DNA damage under hypoxic conditions

High density MDCK cells were treated with or without 10 μM LY294002 for 24 h, followed by control or 400 μM CoCl2 treatment for 8 h. A Representative blots of phospho-AKT, AKT, and HIF-1α were shown and α-tubulin was used as a loading control. B Quantification of phospho-AKT in (A). Bars represent the mean ± SEM. **p < 0.01 vs. CoCl2-only group. C, D Immunofluorescence images of YAP (red) and HIF-1α (green) obtained using confocal microscope. Scale bar: 10 μm. Proportion of YAP localization in cytoplasm, nucleus, or both after LY294002 treatment was quantified in (D). Bars represent the mean ± SEM. **p < 0.01, ##p < 0.01. Representative Western blots are shown in (E), and fold change in phospho-YAP and YAP is quantified in (F). Bars represent the mean ± SEM. *p < 0.05 and **p < 0.01.