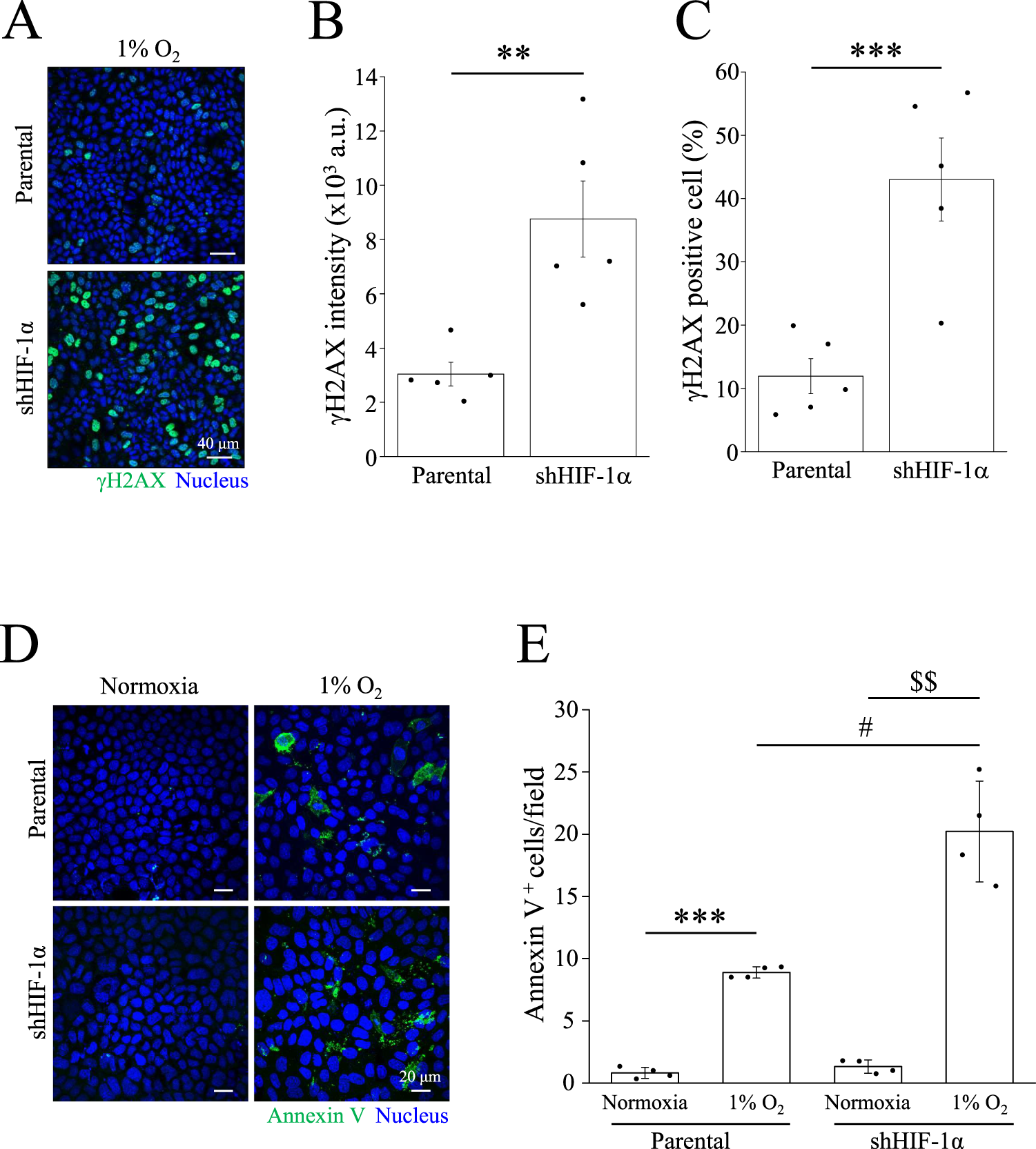
Fig. 6: Increase of γH2AX and Annexin V in MDCK-shHIF-1α cells under hypoxic conditions.
From: YAP nuclear translocation induced by HIF-1α prevents DNA damage under hypoxic conditions

A High density cells were subjected to 1% O2 for 24 h, followed by immunostaining with anti-γH2AX antibody. Scale bar: 40 μm. B, C γH2AX intensity and γH2AX positive cells were analyzed. Bars were presented as mean ± SEM. *p < 0.05, **p < 0.01. D High density cells were subjected to normoxia or 1% O2 for 36 h, followed by Annexin V staining. Scale bar: 20 μm. E The number of Annexin V positive cells were analyzed and presented as mean ± SEM. ***p < 0.001 vs. normoxia in parental cells, $$p < 0.01 vs. normoxia in shHIF-1α cells, and #p < 0.05 vs. hypoxia in parental cells. All immunofluorescence images were obtained using confocal microscope.