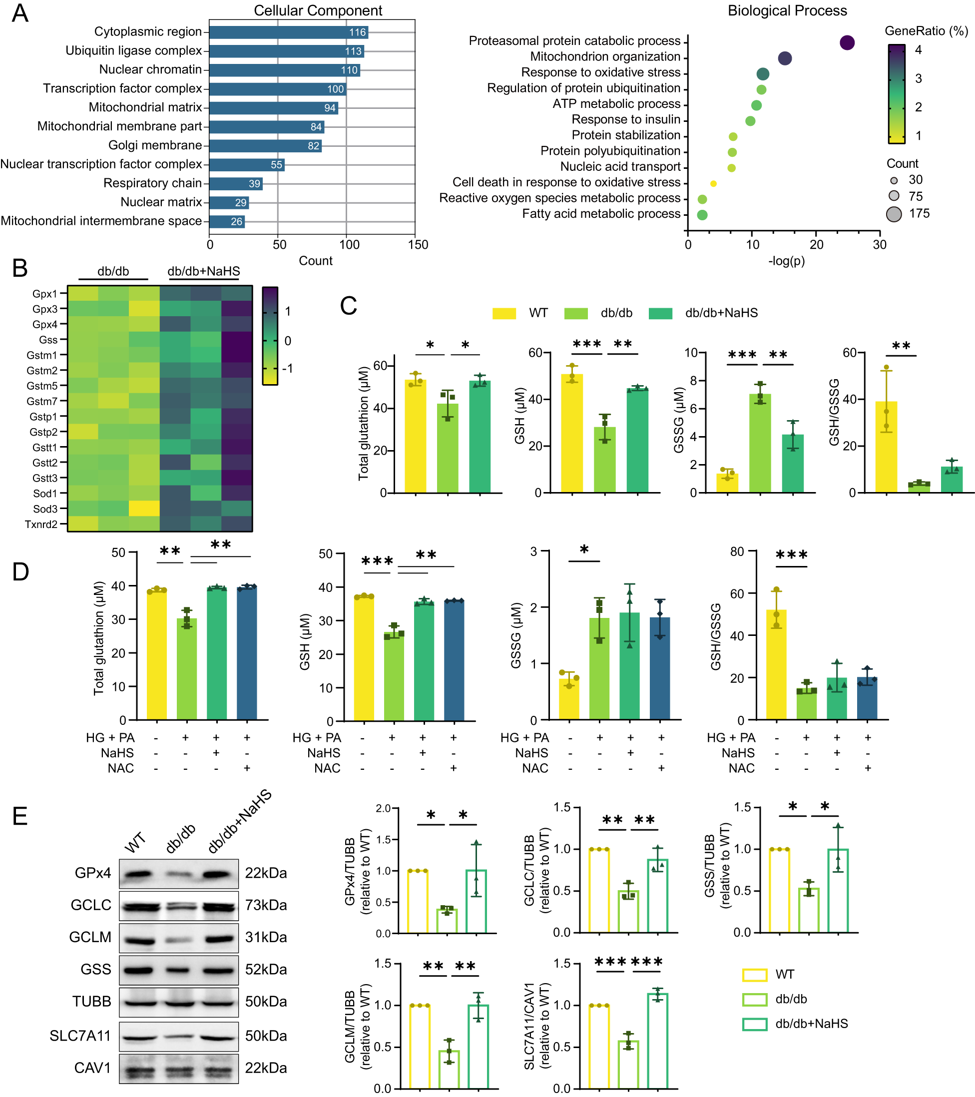
Fig. 2: Exogenous H2S promotes the GPx4/GSH signaling in db/db mouse myocardium.

A Gene ontology (GO) classification of differentially expressed genes (DEGs) between hearts of db/db mice and NaHS-treated db/db mice by mRNA sequencing analysis, n = 3. B Genes associated with antioxidant system among DEGs between db/db and NaHS-treated db/db mice, n = 3. C, D Total glutathione, reduced glutathione (GSH) and oxidative glutathione (GSSG) concentration in (C) cardiac tissues, n = 3 and in (D) HL-1 cardiomyocytes, n = 3. E WB showing expression of GPx4, GCLC, GCLM, GSS and SLC7A11 in cardiac tissues, n = 3. All quantitative data are presented as mean ± SD from independent experiments. *P < 0.05, **P < 0.01, ***P < 0.001 by ordinary one-way ANOVA.