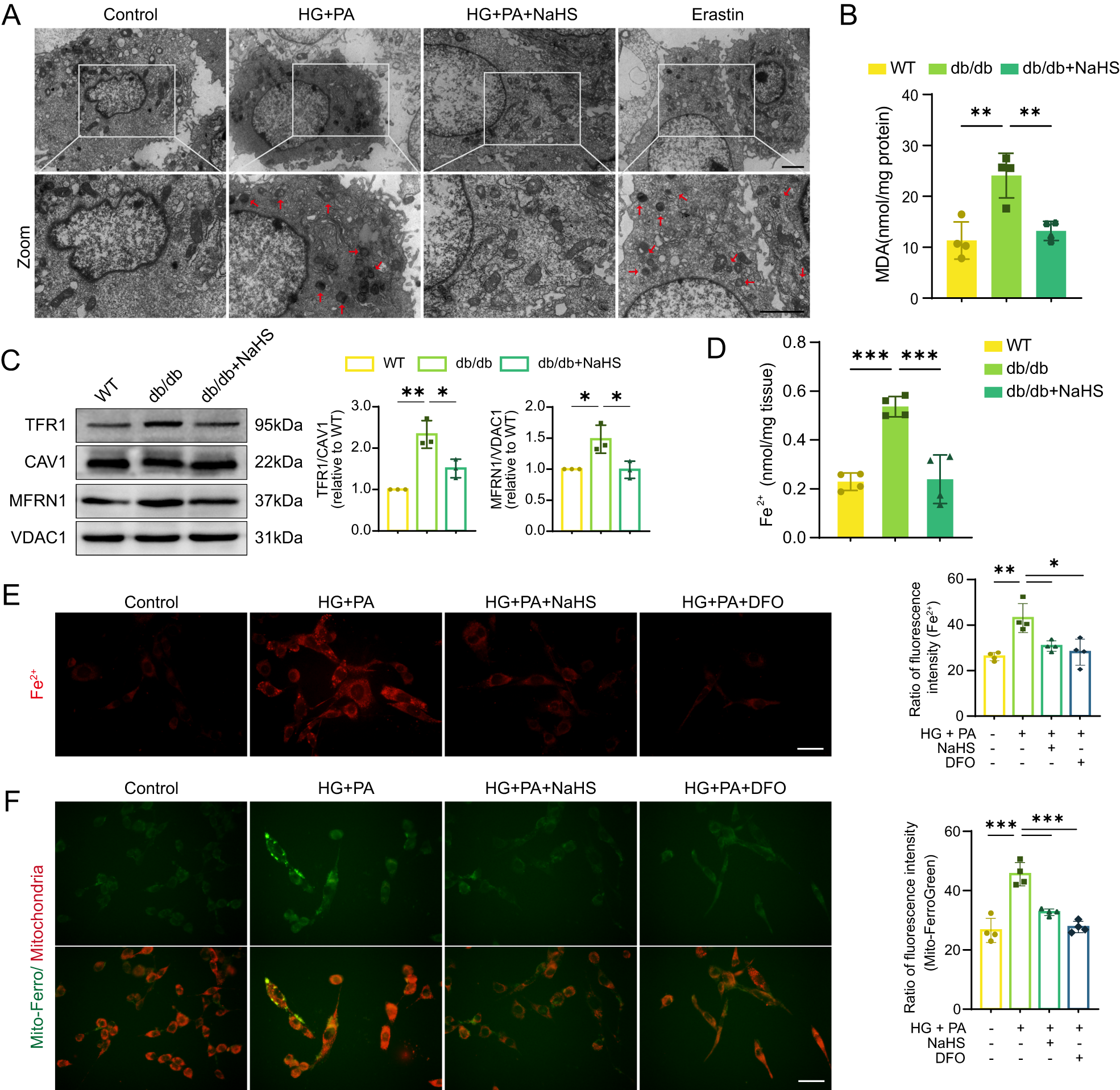
Fig. 3: Exogenous H2S inhibits ferroptosis in cardiomyocytes.

A TEM images of HL-1 cardiomyocytes. The red arrows indicate damaged mitochondria. Scale bar: 10 μm. B Malondialdehyde (MDA) levels in cardiac tissues, n = 4. C WB showing TFR1 and MFRN1 levels in cardiac tissues, n = 3. D The concentration of Fe2+ in cardiac tissues, n = 4. E Fe2+ in HL-1 cardiomyocyte cytoplasm detected by BioTracker 575 Red Fe2+ Dye, n = 4. Scale bar: 50 μm. F Fe2+ in HL-1 cardiomyocyte mitochondria detected by Mito-FerroGreen, n = 4. Scale bar: 50 μm. All quantitative data are presented as mean ± SD from independent experiments. *P < 0.05, **P < 0.01, ***P < 0.001 by ordinary one-way ANOVA.