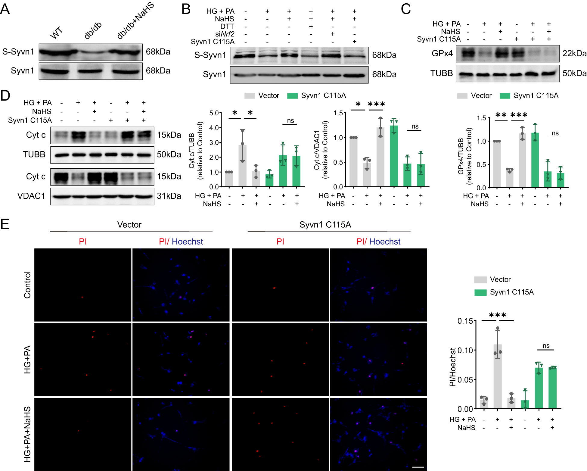
Fig. 8: Exogenous H2S prevents apoptosis by regulating Syvn1-mediated ubiquitination of Keap1.

A, B Sulfhydration levels of Syvn1 (S-Syvn1) in (A) cardiac tissues and in (B) HL-1 cardiomyocytes. C Expression of GPx4 in HL-1 cardiomyocytes, n = 3. D Cytoplasmic and mitochondrial Cyt c levels in HL-1 cardiomyocytes, n = 3. E Cell death determined by PI/Hoechst staining, n = 3. Scale bar: 100 μm. All quantitative data are presented as mean ± SD from independent experiments. *P < 0.05, **P < 0.01, ***P < 0.001 by ordinary one-way ANOVA.