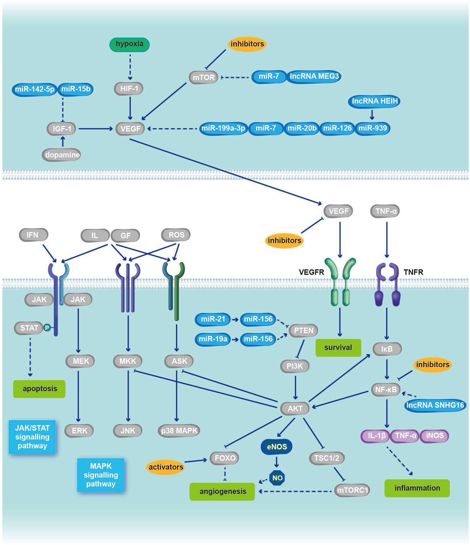
Fig. 3: The AKT pathway in PDR has some important regulatory sites.

The most significant feature of PDR is pathological neovascularization, which is accompanied by further inflammation and cell apoptosis. Tissue hypoxia or ischemia induces compensatory angiogenesis, which can be regulated by the AKT pathway. At this stage, AKT is upregulated compared to normal levels, contrary to the early stage of DR. Various kinds of antiangiogenic factors are common regulatory methods and research directions for PDR. Among them, VEGF and mTOR are the most frequently used regulatory sites. The research progress relate dot commonly used and latest activators and inhibitors of different signaling molecular targets in the AKT pathway during the PDR period is detailed in Table 2. In addition, many microRNAs also serve as targets for regulating the AKT pathway. However, some antiangiogenic factors, such as VEGF inhibitors, can also lead to increased apoptosis and further deterioration of DR, which should be considered. In addition to the AKT pathway, the interactions between different signaling pathways, such as the JAK/STAT and MAPK pathways discussed in this paper, can also affect each other with the AKT pathway, altering the pathologic process of DR, which suggests that clinical drug selection should not focus on a single pathway. IFN interferon, GF growth factor, ROS reactive oxygen species.