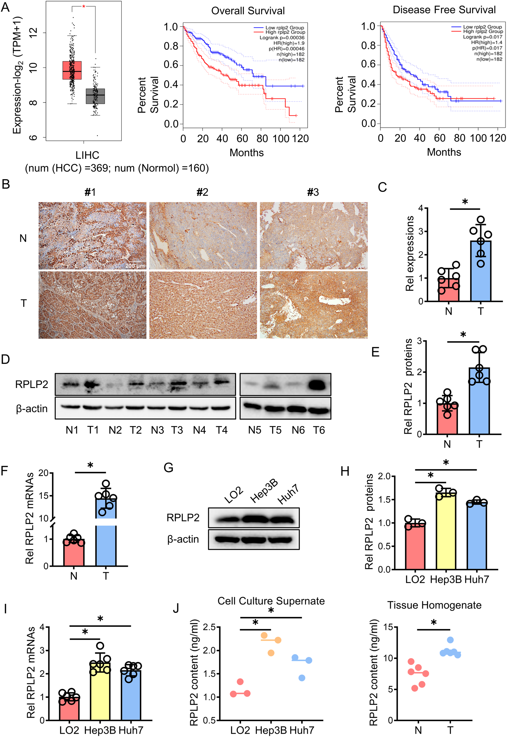
Fig. 1: RPLP2 was overexpressed in the tissues of patients with HCC.

A A TCGA dataset was used to determine the expression of RPLP2 in HCC tissue (n = 369) and nontumor hepatic tissue (n = 160) and its impact on patient prognosis, P < 0.05. B, C IHC detection of RPLP2 expression in HCC and adjacent normal tissues and the quantitative analysis (n = 10, mean ± SD). D, E RPLP2 protein expression levels in tumour and adjacent normal tissues of different patients were detected by Western blotting and the greyscale analysis (n = 6, mean ± SD). F Differential mRNA expression of RPLP2 in tumour and adjacent normal tissues measured by RT‒qPCR (n = 6, mean ± SD). G, H RPLP2 protein expression levels in LO2, Hep3B, and Huh7 cells were detected by Western blotting and the greyscale analysis (n = 3, mean ± SD). I The differential mRNA expression of RPLP2 between the normal liver cell line LO2 and two HCC cell lines, Hep3B and Huh7 measured by RT‒qPCR (n = 6, mean ± SD). J RPLP2 levels in cell culture supernatants (n = 3, mean ± SD) and tissue homogenate (n = 6, mean ± SD) measured by ELISA. Scale bar, 200 μm. *P < 0.05 versus corresponding control.