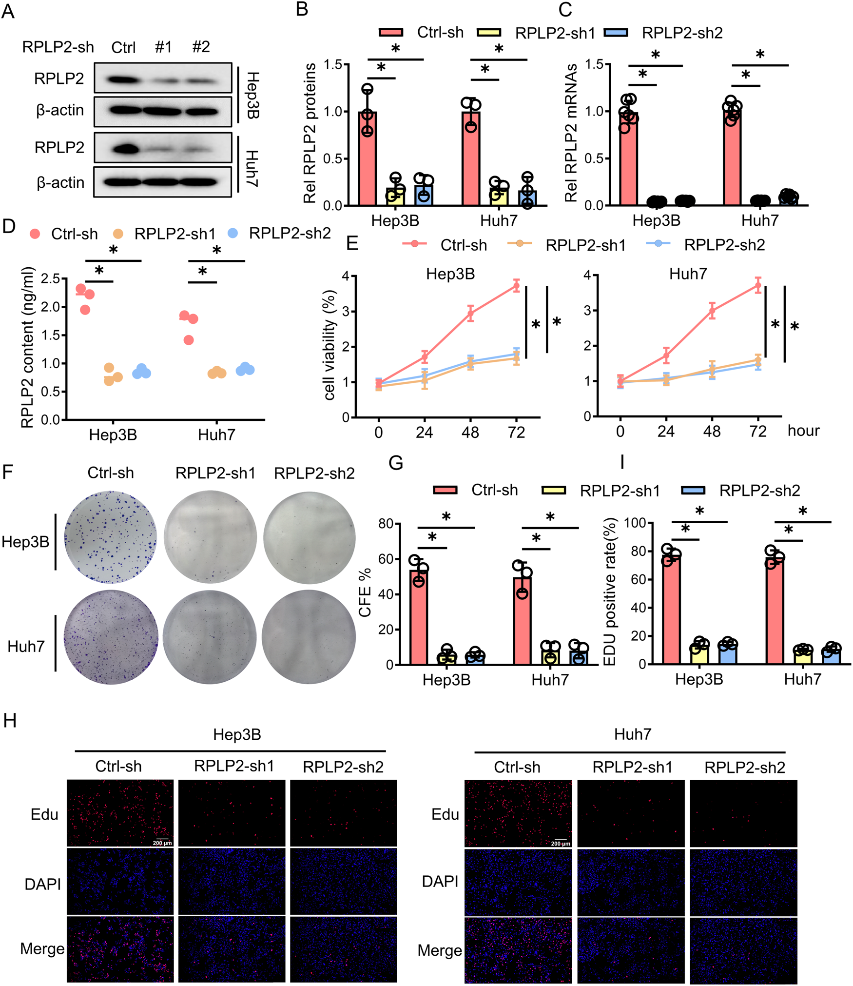
Fig. 2: Knockdown of RPLP2 suppresses the proliferation of HCC cells.

A, B After treating Hep3B and Huh7 cells with lentivirus, Western blotting was used to detect the protein expression level of RPLP2-sh, and greyscale analysis was performed (n = 3, mean ± SD). C RT‒qPCR was used to verify the transfection efficiency of RPLP2-sh (n = 6, mean ± SD). D Changes in RPLP2 levels in cell culture supernatant after knocking down RPLP2 (n = 3, mean ± SD). E CCK-8 assay was used to determine the changes in HCC cell viability after RPLP2 knockdown (n = 3, mean ± SD). F, G Changes in the colony-forming ability of HCC cells after knocking down RPLP2 and the quantitative analysis (n = 3, mean ± SD). H, I DNA synthesis ability in HCC cells after RPLP2 knockdown was investigated using an EdU assay and the quantitative analysis (n = 3, mean ± SD). Scale bar, 200 μm. *P < 0.05 versus corresponding control.