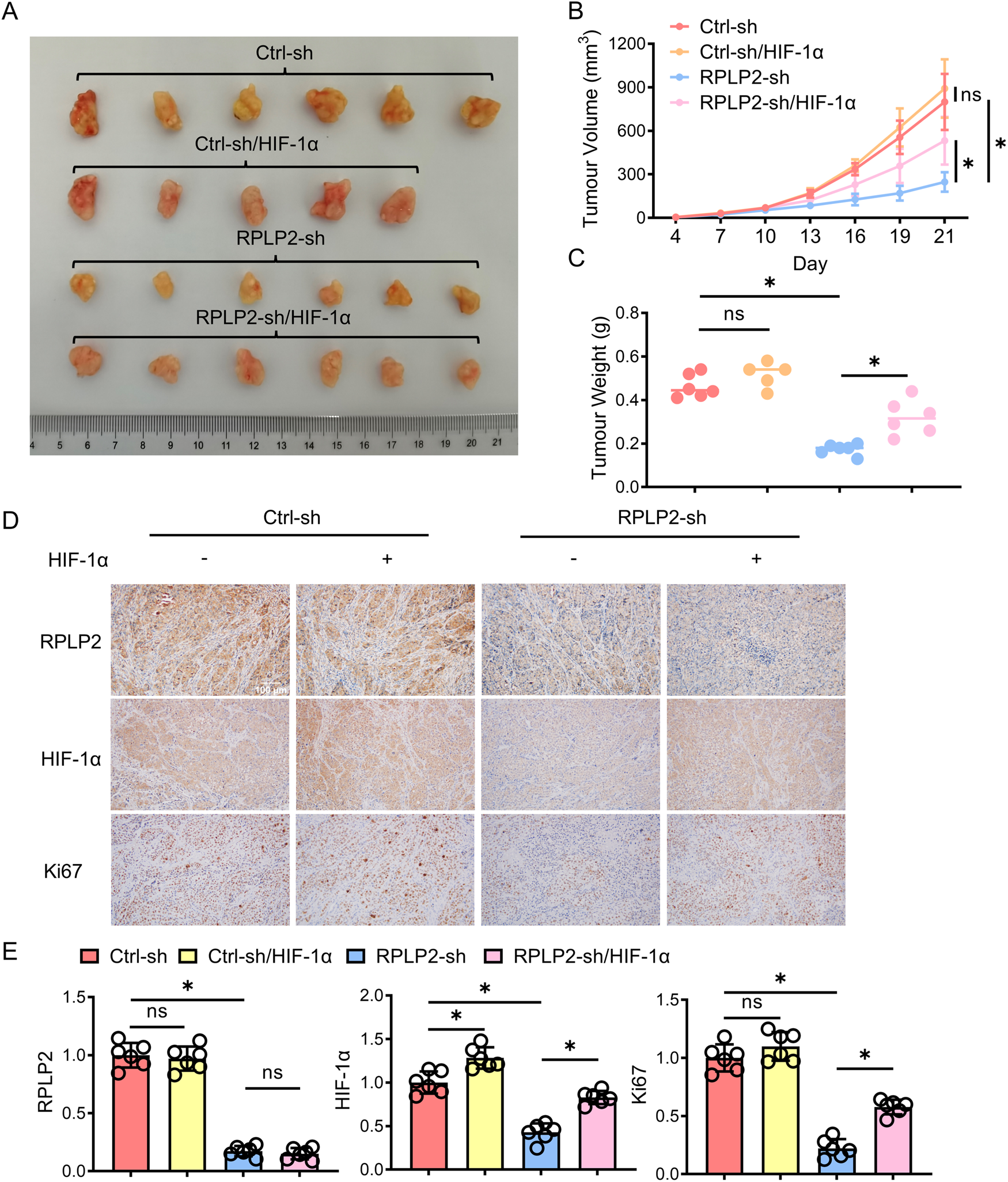
Fig. 7: The RPLP2/HIF-1α axis modulates glycolysis and tumour proliferation in mice.

A Cells were subcutaneously injected into the flanks of BALB/c nude mice to investigate proliferative ability. Images of the dissected tumours from the BALB/c nude mice (n = 6). B The tumour growth curves of each group are shown (n = 6, mean ± SD). C The tumour weight of each group is shown (n = 6, mean ± SD). D, E IHC staining of xenograft tumour sections with the indicated treatment and quantitative analysis (n = 6, mean ± SD). The scale bars represent 100 μm. *P < 0.05 versus corresponding control; ns means nonsignificant.