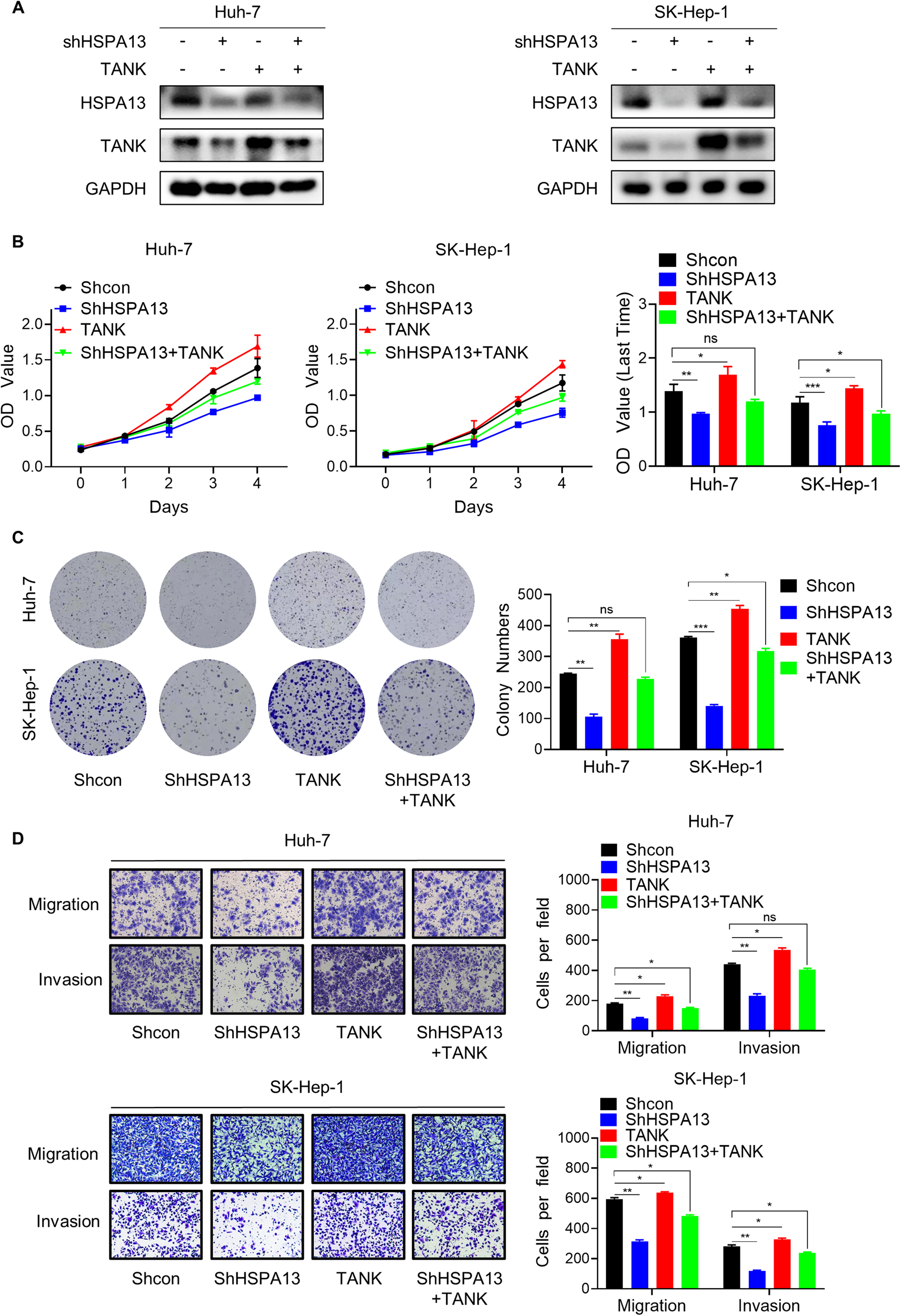
Fig. 5: HSPA13 exerts oncogenic effects partially through TANK.
From: Heat shock protein HSPA13 promotes hepatocellular carcinoma progression by stabilizing TANK

A The effect of reintroducing TANK into HCC cells with stable shHSPA13 was assessed by western blot. B TANK partially abolished the proliferation inhibition induced by HSPA13 knockdown in Huh-7 and SK-Hep-1 cells as confirmed by CCK-8 assay. C TANK partially abolished the colony formation capability inhibition induced by HSPA13 knockdown in Huh-7 and SK-Hep-1 cells as confirmed by colony formation assay. D TANK partially abolished the migration and invasion inhibition induced by HSPA13 knockdown in Huh-7 and SK-Hep-1 cells as confirmed by transwell assay. (*p < 0.05, **p < 0.01, ***p < 0.001).