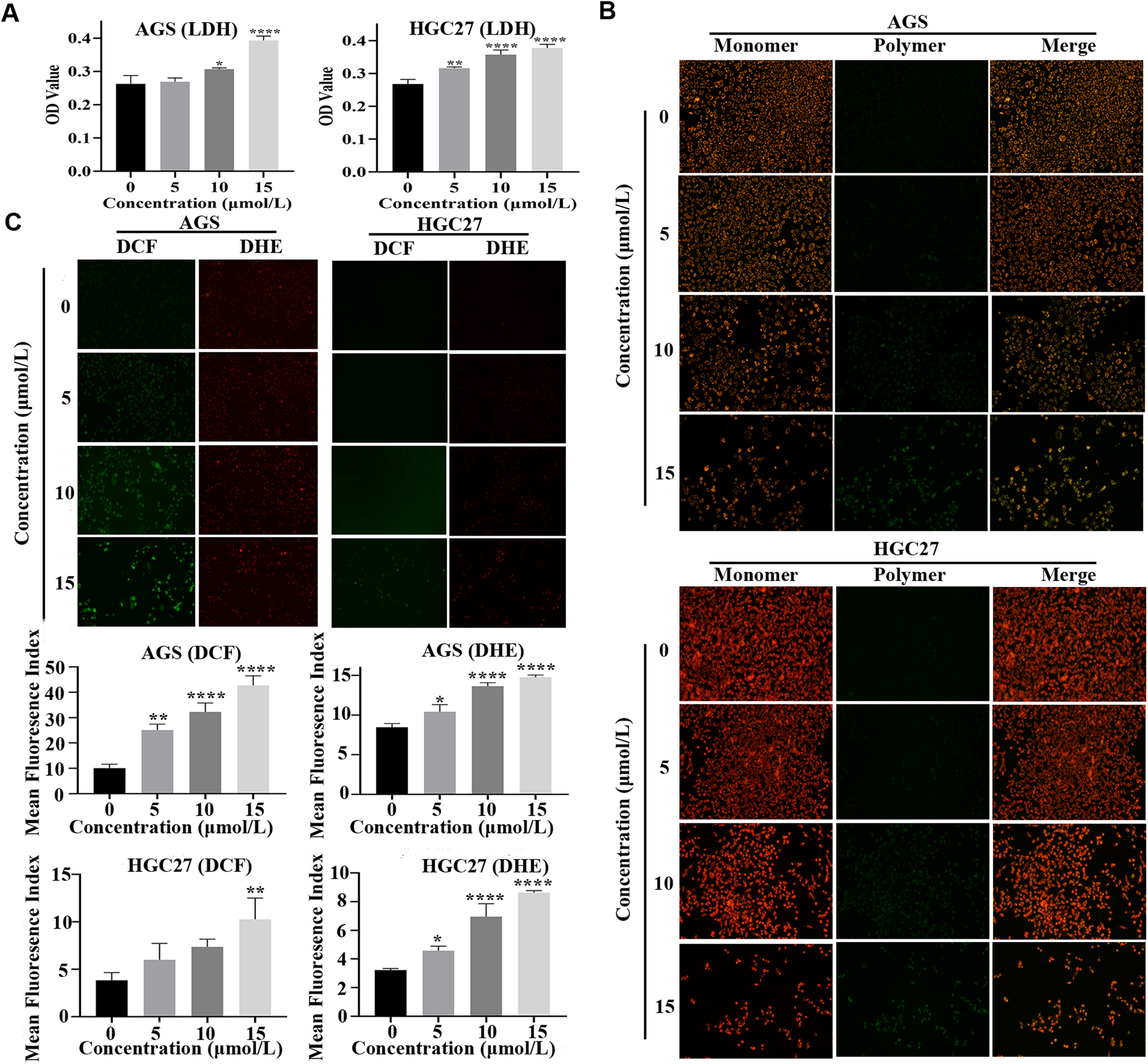
Fig. 5: CEP increases oxidative stress levels in gastric cancer cells.

A AGS and HGC27 were treated with CEP (5, 10, and 15 μmol/L) for 48 h. The lactate dehydrogenase (LDH) release from the cells was measured (n = 3). B The mitochondrial membrane potential was measured with JC-1 dye. AGS and HGC27 cells were treated with CEP for 48 h—scale bar: 100 μm. C Intracellular ROS was detected by DCFH-DA staining (green) and DHE staining (red). AGS and HGC27 cells were treated with CEP (5, 10, and 15 μmol/L) for 48 h, and fluorescence images were captured (n = 3). Scale bar: 100 μm. The data were expressed as means ± SD; *p < 0.05, **p < 0.01, ***p < 0.001, and ****p < 0.0001, significantly different from the control group.