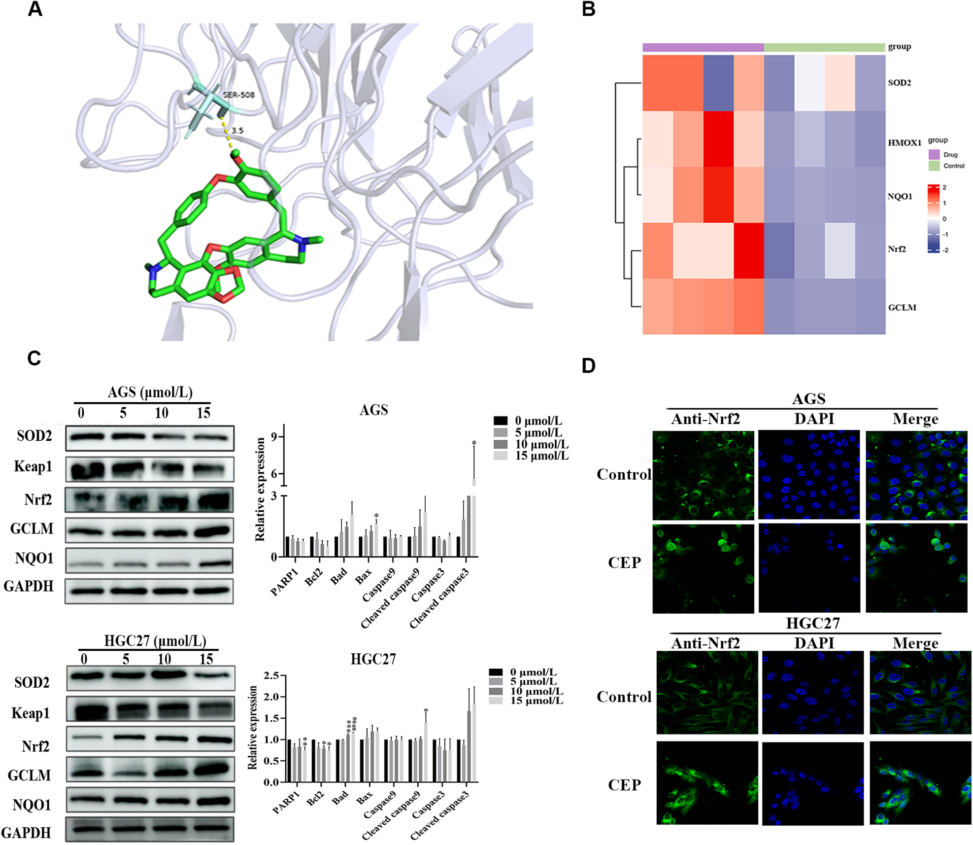
Fig. 6: Keap1/Nrf2 is engaged in the CEP-induced cell death mechanism in gastric cancer.

A Molecular docking of CEP with Keap1. B RNA sequencing revealed that the Nrf2 target genes NQO1, GCLM, and HMOX1 were upregulated after 48 h of CEP treatment of AGS cells, while the SOD2 gene was downregulated. Red indicates high gene expression, while blue indicates low gene expression. C AGS/HGC27 cells were treated with 5, 10, and 15 μmol/L CEP for 48 h. The protein expression of SOD2, Nrf2, Keap1, GCLM, and NQO1 was measured by western blot (n = 3). D AGS/HGC27 cells were treated with 10 μmol/L CEP for 48 h. Measurement of Nrf2 protein nuclear translocation by laser confocal microscopy. Scale bar: 50 μm. The data were expressed as means ± SD; *p < 0.05, **p < 0.01, ***p < 0.001, and ****p < 0.0001, significantly different from the control group.