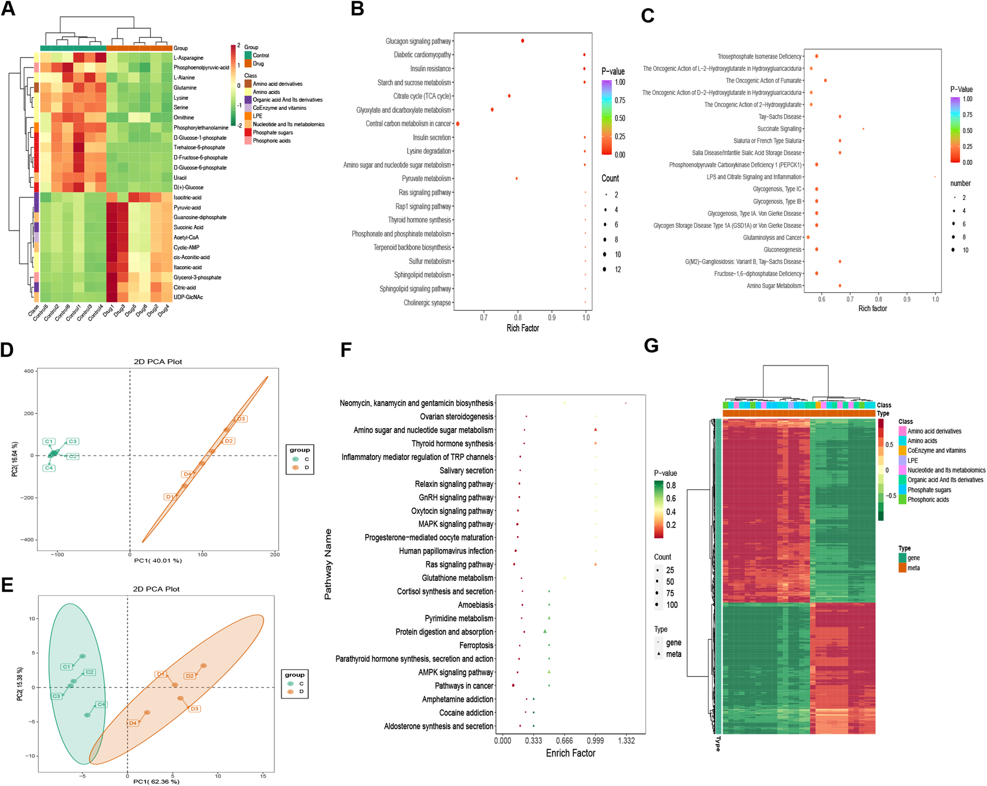
Fig. 9: Combined analysis of RNA sequencing and energy metabolism in AGS cells treated with CEP.

A Cluster heat map of differential metabolites between the untreated and drug groups (15 μmol/L). Red represents high content, while green represents low content. B KEGG enrichment analysis of differential metabolites between the untreated and drug groups. Red represents a high degree of enrichment. C HMDB enrichment map of differential metabolites between the untreated and drug groups. Red represents a high level of enrichment. D Transcriptional component analysis in the untreated and drug groups. E Metabolic component analysis in the untreated and drug groups. F The transcriptome and metabolome of the untreated and drug groups were compared, and KEGG was used to enrich the analysis. Red represents a high degree of enrichment. G Cluster analysis heat map of differential genes and metabolites between the untreated and drug groups. Red represents a positive correlation between genes and metabolites, while green represents a negative correlation between genes and metabolites.