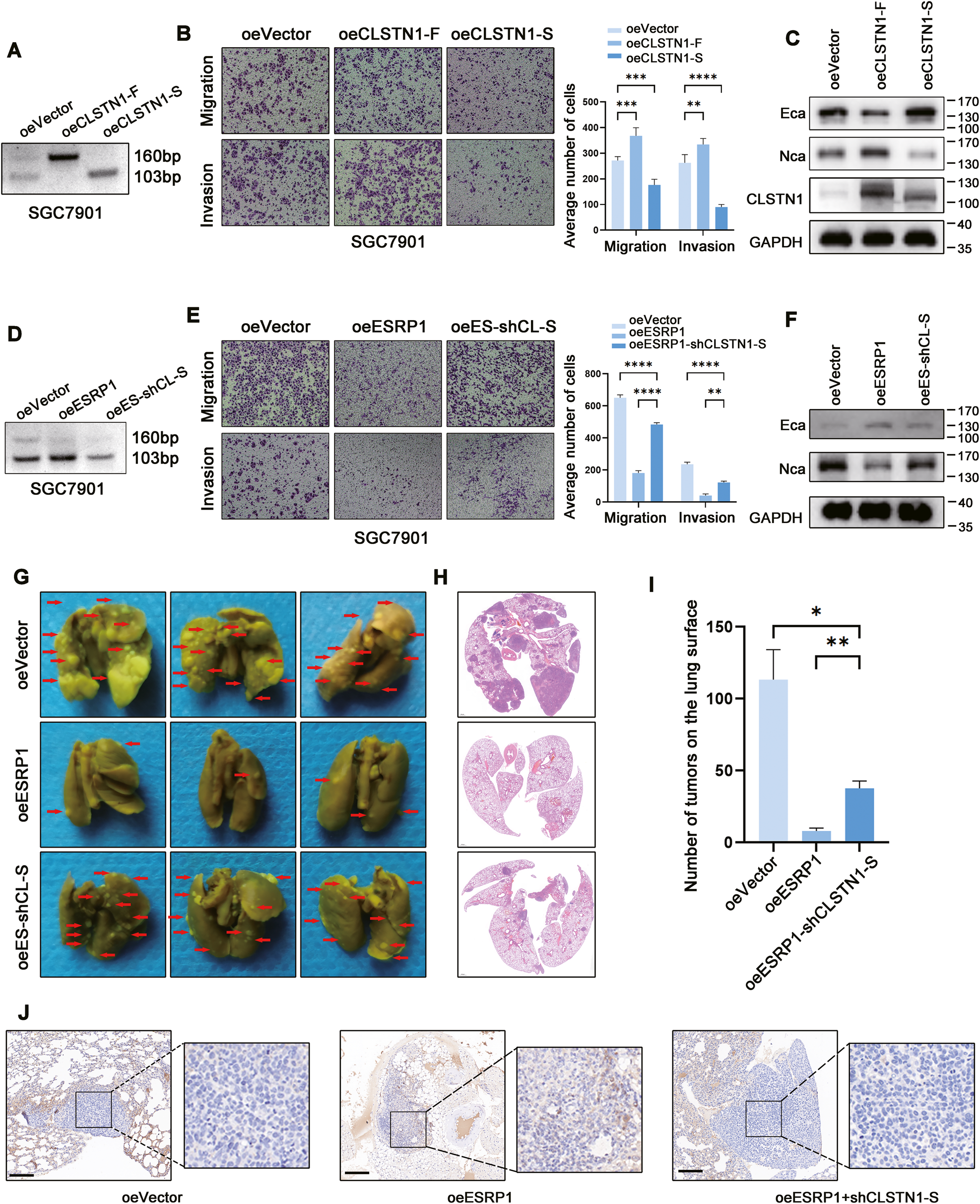
Fig. 6: CLSTN1 exon 11 splicing mediates ESRP1 induced inhibition of gastric cancer cells metastasis.
From: ESRP1-driven alternative splicing of CLSTN1 inhibits the metastasis of gastric cancer

A Representative images of agarose gel electrophoresis after PCR amplification of CLSTN1 in control (oeVector), CLSTN1-F overexpression (oeCLSTN1-F), and CLSTN1-S overexpression (oeCLSTN1-S) SGC7901 gastric cancer cells. B Transwell migration and invasion assay in SGC7901 oeVector, oeCLSTN1-F, oeCLSTN1-S cells. Left were the representative images and right was the corresponding statistical histogram. C Representative images of western blot detecting the Ecadherin (Eca), Ncadherin (Nca), CLSTN1, and GAPDH (GA) protein in SGC7901 oeVector, oeCLSTN1-F, oeCLSTN1-S cells. D Representative images of agarose gel electrophoresis after PCR amplification of CLSTN1 in control (oeVector), oeESRP1, and oeESRP1 plus CLSTN1-S knockdown (oeES-shCL-S) SGC7901 gastric cancer cells. E Transwell migration and invasion assay in SGC7901 oeVector, oeESRP1, oeES-shCL-S cells. Left were the representative images and right was the statistical histogram. F Representative images of western blot detecting the Ecadherin (Eca), Ncadherin (Nca), and GAPDH protein in SGC7901 oeVector, oeESRP1, oeES-shCL-S cells. G Metastases on the lung surface of mice injected with SGC7901 oeVector, oeESRP1, or oeES-shCL-S cells through tail vein (n = 5). Lungs were fixed with Bouin’s Solution and representative images were displayed. Red arrows indicate lung metastases. H Representative images of H&E staining of lungs in the three groups of mice. Top, oeVector; middle, oeESRP1; down, oeES-shCL-S. I Statistical histogram of metastases number on the lung surface. J Representative images of IHC staining of Ecadherin in the lung metastases. Left, oeVector; middle, oeESRP1; right, oeES-shCL-S. ns, no significance. *P < 0.05, **P < 0.01, ***P < 0.001, ****P < 0.0001.