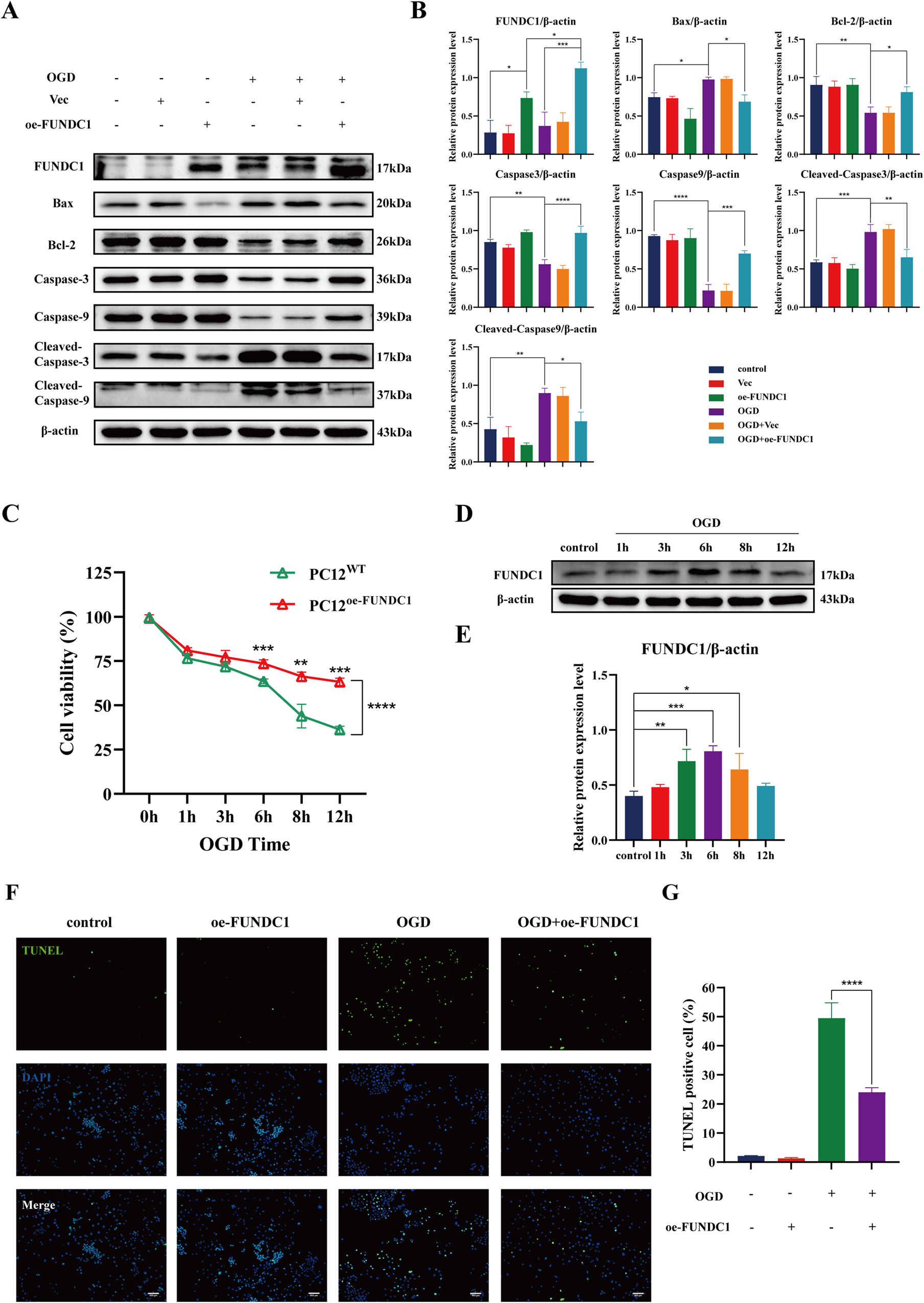
Fig. 3: FUNDC1 inhibited apoptosis and enhanced the function of PC12 cells after OGD.
From: FUNDC1-induced mitophagy protects spinal cord neurons against ischemic injury

A, B Western blotting was used to analyze the expression levels of FUNDC1, Bax, Bcl2, caspase3, caspase9, cleaved-caspase3, and cleaved-caspase9 (mean ± SD, n = 3). C Cell viability of PC12WT and PC12oe-FUNDC1 cells after different durations of OGD (mean ± SD, n = 5). D, E FUNDC1 protein expression levels in PC12 after different durations of OGD (mean ± SD, n = 3). F, G TUNEL assay was used to detect the apoptosis rate in each group of PC12 cells (mean ± SD, n = 3). One-way or Two-way ANOVA was used to compare the groups. ****p < 0.0001, ***p < 0.001, **p < 0.01, and *p < 0.05.