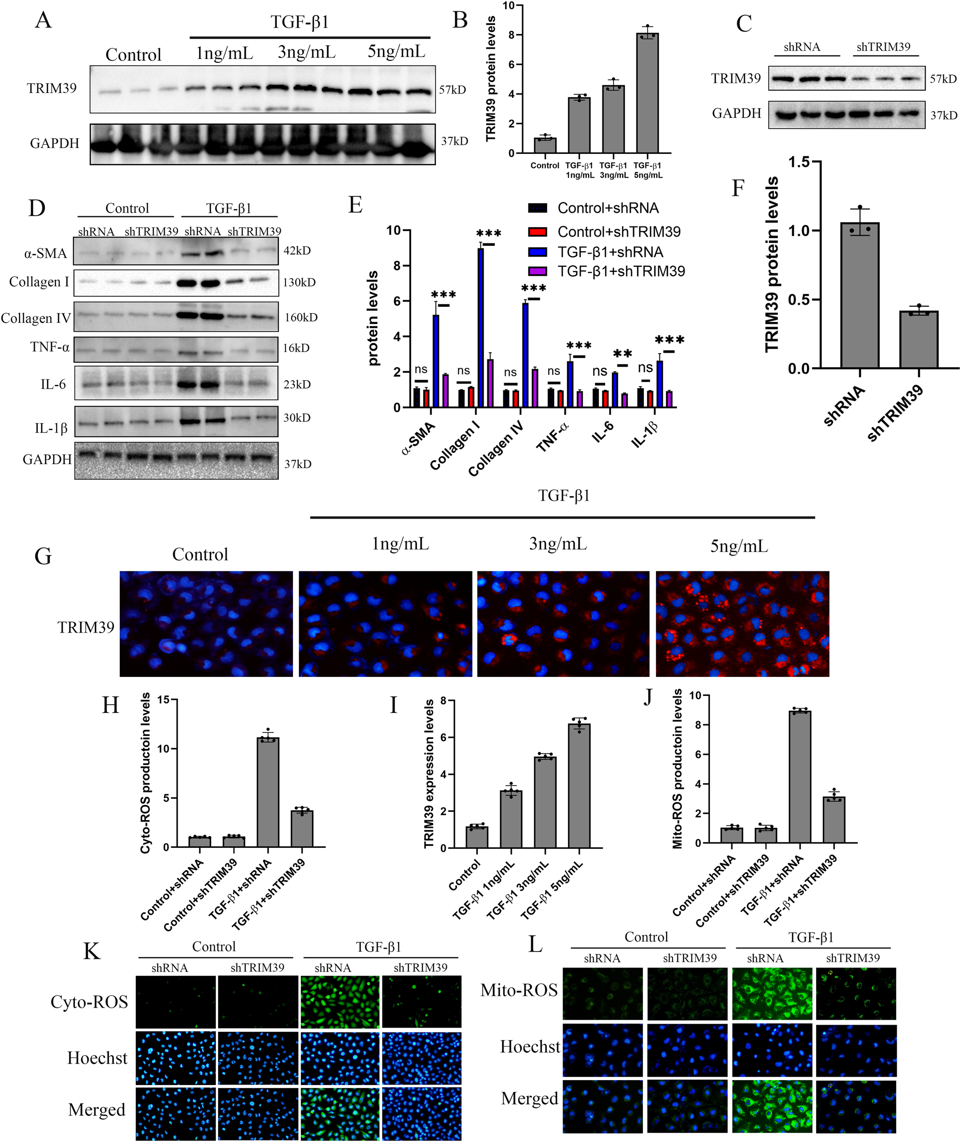
Fig. 3: Knockdown of TRIM39 inhibited fibrosis and mitochondrial ROS in vitro.

A, B Representative western blot and quantification images of TRIM39 expression in HK-2 cells treated with TGF-β1 or in control group. C, F Representative western blot images and quantification of TRIM39 expression in HK-2 cells treated with shRNA or shTIRM39. D, E Representative western blot and quantification images of α-SMA, collagen I and IV, TNF-α, IL-6 and IL-1β expression in the four HK-2 cells groups. G, I Immunofluorescence staining of TRIM39 and its quantification graphs in HK-2 cells treated with TGF-β1 at concentrations of 1,3 and 5 ng/L or in control group. H, K Representative images showing intracellular ROS stained with DCFH-DA dye in the indicated groups from three independent experiments. J, L Representative images showing mitochondria ROS stained with Mitochondrial ROS production rate test kit in the indicated groups from three independent experiments. The ROS production was assessed and quantified in five randomly selected microscopic fields. All data were showed as mean ± SEM, Two-way analysis of variance was used. *P < 0.05, **P < 0.01, ***P < 0.001. Each experiment was repeated at least three times independently.