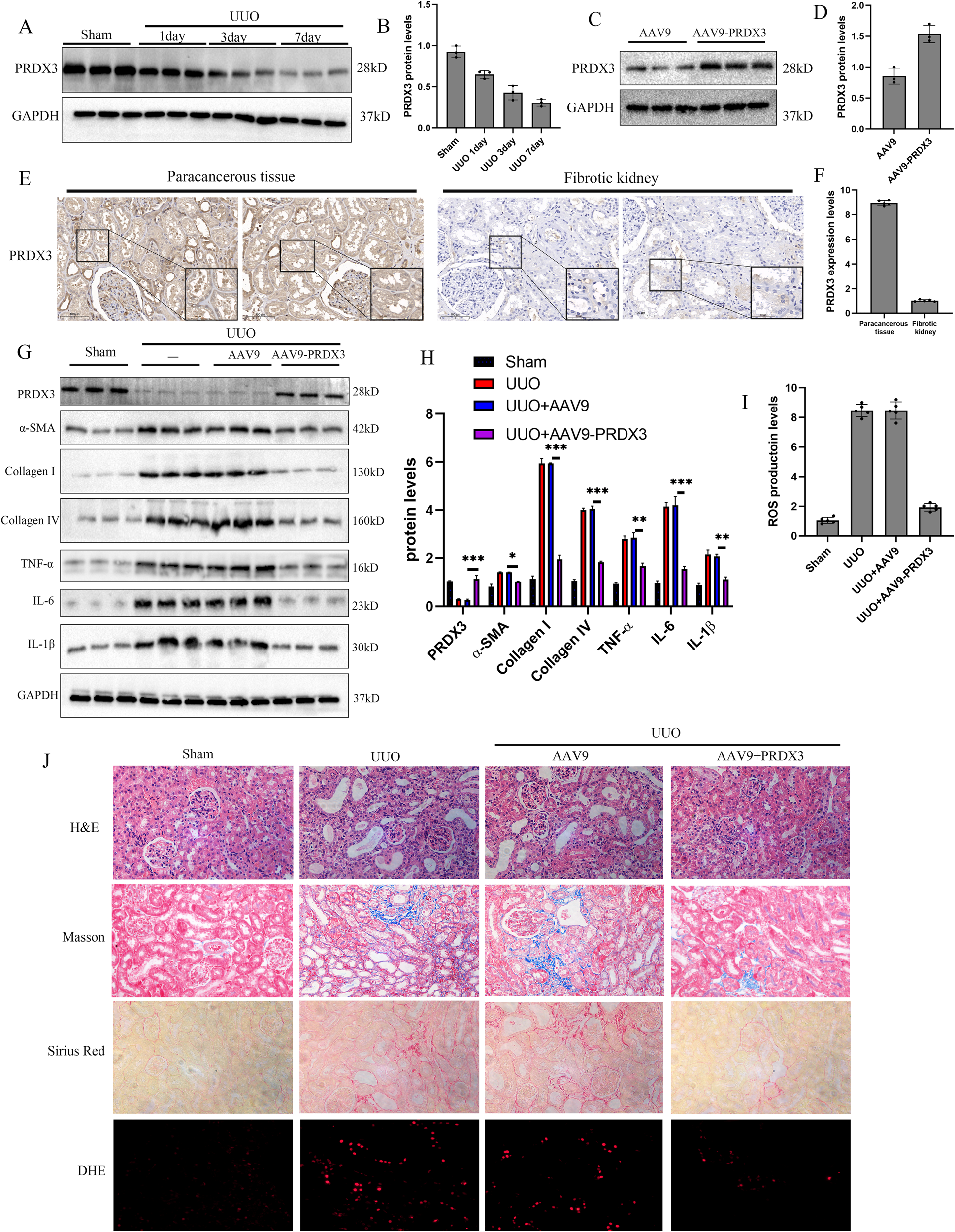
Fig. 4: Over-expression of PRDX3 alleviated renal UUO-mediated renal fibrosis.

A, B Representative western blot and quantification images of PRDX3 levels in Sham and UUO mice. n = 6. C, D Representative western blot and quantification images of PRDX3 levels in kidney of AAV9 and AAV9-PRDX3 treated mice. n = 6. E, F Representative photographs of immunohistochemical staining of PRDX3 and its quantification images in paracancerous tissues and fibrotic human kidneys specimens. G, H Representative western blot and quantification images of α-SMA, collagen I and IV, TNF-α, IL-6 and IL-1β expression in kidneys of the four mouse groups. GAPDH was used for normalization. n = 6. I Bar graph showing the fold changes of ROS production relative to sham group from three independent samples. J Representative images of H&E, Masson, Sirius Red and DHE staining in kidneys of the four mouse groups. n = 6. The degree of fibrosis and oxidative stress was assessed and quantified in five randomly selected microscopic fields. All data were showed as mean ± SEM, Two-way analysis of variance was used. * P < 0.05, **P < 0.01, ***P < 0.001. Each experiment was repeated at least three times independently.