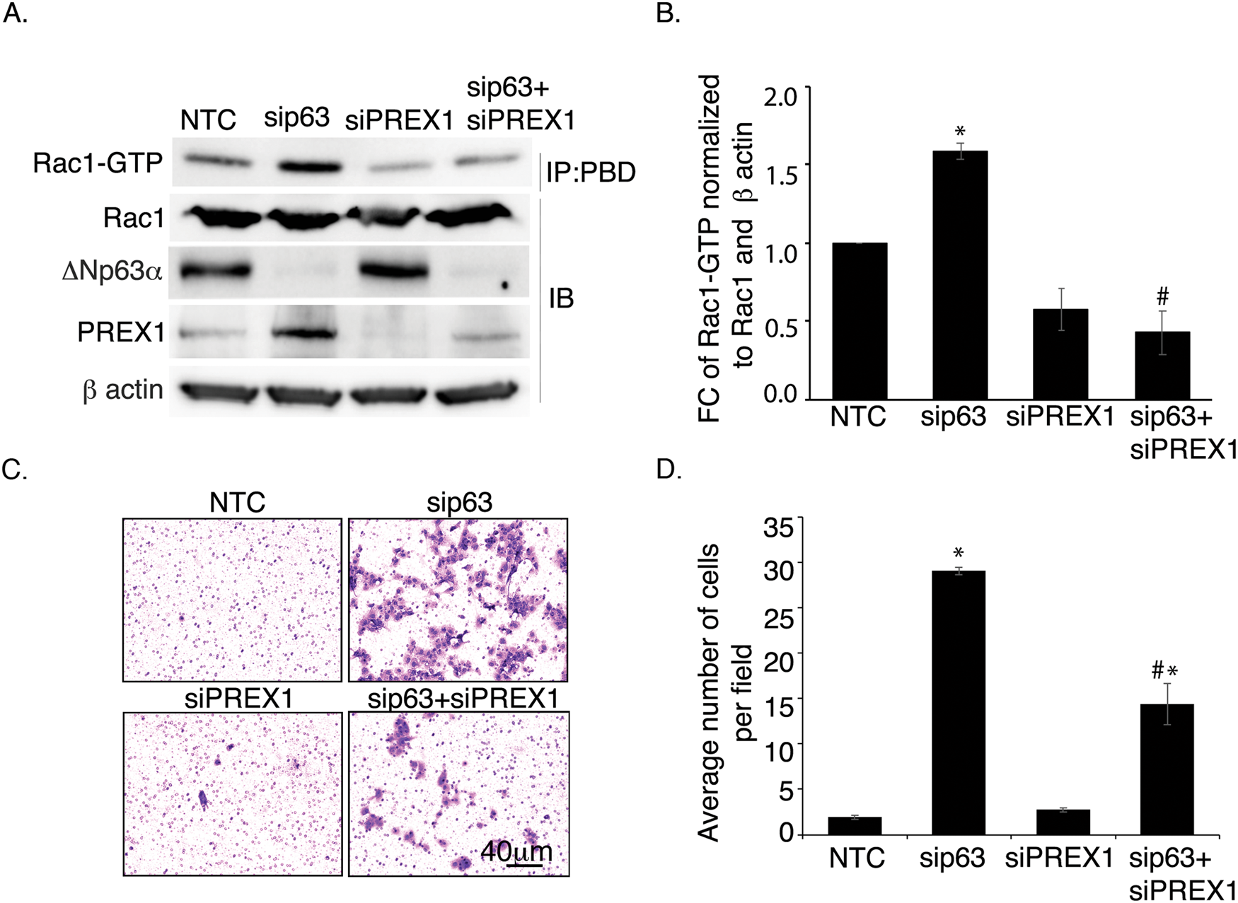
Fig. 5: Knockdown of PREX1 abrogates the effect of ΔNp63α knockdown on the activation of Rac1 and cell invasion.
From: ∆Np63α inhibits Rac1 activation and cancer cell invasion through suppression of PREX1

A JHU-006 cells were transfected with non-targeting control siRNA (NTC), p63-targeted siRNA (sip63), and/or PREX1-targeted siRNA (siPREX1) as indicated. At 48 h after transfection, cells were harvested and Rac1-GTP was quantified using Rac1 pull-down assay, followed by immunoblot with antibodies to p63 and Rac1, as indicated. β-actin was used as a loading control. B The fold-change (FC) in Rac1-GTP levels normalized to total Rac1 and the β-actin loading control. C JHU-006 cells were transfected with NTC, sip63, siPREX1, or sip63 and siPREX1. At 48 h after transfection, an aliquot containing 5.0 × 104 cells was analyzed using the Matrigel cell invasion assay as shown in the representative experiment. D Invading cells per field were counted after 21 h. Statistically significant values (P ≤ 0.05) relative to NTC or sip63 as determined by mixed effects ANOVA are indicated with an * or a #, respectively.