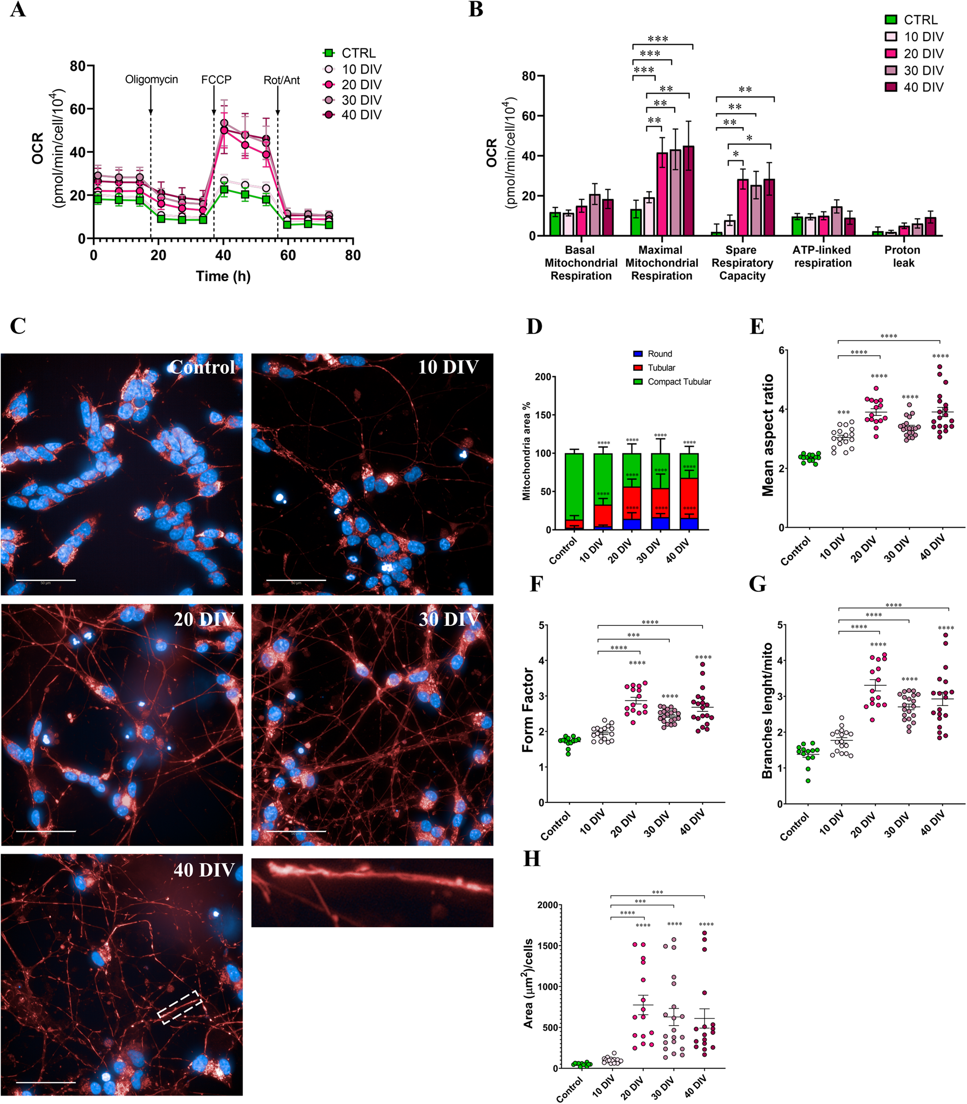
Fig. 5: Metabolic characterization.

A Representative Oxygen Consumption Rate (OCR) profile of SH-SY5Y cells cultured at different days of differentiation. The samples were subjected to XF Mito Stress Test with XFe96 Agilent Seahorse under sequential injections of 1.5 µM oligomycin A, 3 µM FCCP and 2 µM Rotenone + 2 µM Antimycin A. B Respiratory bioenergetics parameters measured from Seahorse results: Basal mitochondrial respiration, Maximal mitochondrial respiration, Spare respiratory capacity, ATP-linked respiration, and Proton leak. OCR values were normalized on cell number obtained by imaging analysis of nuclei stained with Hoechst 33342 immediately after the assay. P values were obtained by two-way ANOVA followed by Tukey’s multiple comparison test. The number of biological replicates analyzed, each one composed of at least 5 technical replicates, was: 3 for the control, 3 for 10 DIV, 3 for 20 DIV, 3 for 30 DIV, and 2 for 40 DIV. C Mitochondria morphologies. SH-SY5Y cells were plated and differentiated as described in the Materials and Methods section (3D DMAP2 Mix) or left undifferentiated. Live cells were stained with PhenoVue 641 Mitochondrial Stain (red) and Hoechst (blue) to detect mitochondria and nuclei respectively. Here, a total of 10 z-stacks images for each condition were taken and maximum projections are shown. Magnification of mitochondrion at 40 DIV is also shown in the last image. The totality of fluorescence images was captured using Operetta CLSâ„¢ equipped with a 63Ă— immersion objective. Scale bar: 50 µm. D Harmony and PhenLogic machine-learning software were used to quantify the mitochondrial classes. Mitochondria were categorized as round area, long area, and compact tubular area. N values are reported in the main text or results. To corroborate data obtained by Harmony software additional analysis was performed by using Fiji software and the Mitochondria Analyzer plug-in. We analyzed (E) the mean aspect ratio, (F) form factor, (G) branches length/mito, and (H) total mitochondria area/cell. Control (n = 13 fields for panels E, F, G, while n = 12 panel H), 10 DIV (n = 17 fields), 20 DIV (n = 15 fields), 30 DIV (n = 20 fields), 40 DIV (n = 19 fields for panels E, F, G, while n = 17 panel H). Differences among groups were tested for significance by: Two-way ANOVA followed by Tukey’s multiple comparisons test in panel D; One-way ANOVA following by Tukey’s multiple comparisons test in panels E, F, and G; Kruskal-Wallis test followed by Dunn’s multiple comparisons test. Significance was set as *p < 0.5, **p < 0.01, ***p < 0.001, ****p < 0.0001.