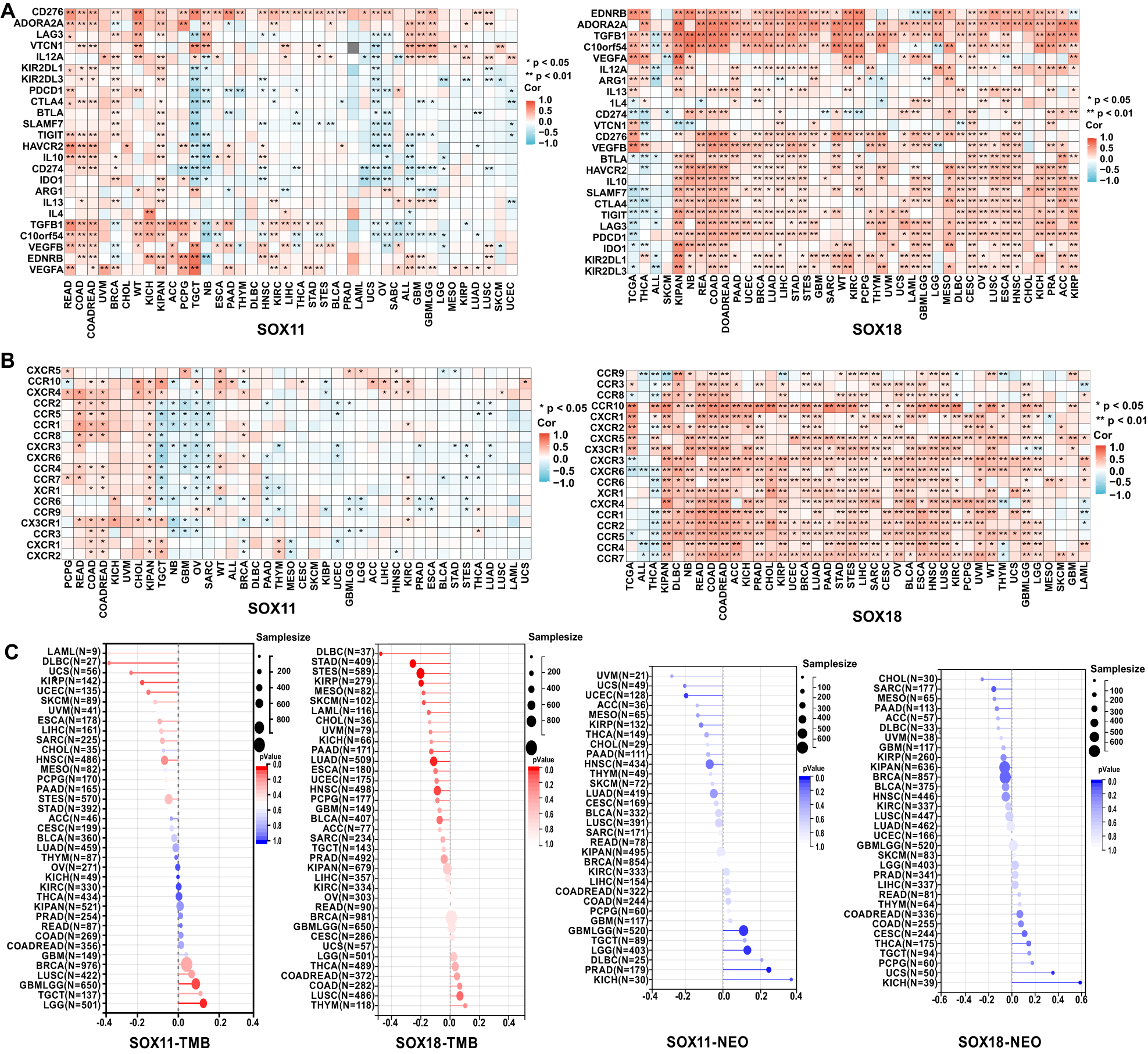
Fig. 7: Pan-cancer-expression, immune checkpoints association, TMB and NEO of SOX TFs in tumors.

Correlation between the expression of SOX TFs and that of immune-related genes in cancers. The pan-cancer dataset (TCGA TARGET GTEx, PANCAN, N = 19131, G = 60499) is downloaded from the UCSC database (https://xenabrowser.net/). After filtering out all normal samples and samples with zero expression levels, we performed log2(x + 1) transformation on each expression value and calculated the correlation between SOX family and the above indicators. We extracted the expression data of (A) immune checkpoint pathway genes (Inhibitory [24]); (B) Chemokine and their receptor genes (Chemokine [41], Receptor [18]) in each sample. Besides, the Simple Nucleotide Variation dataset is acquired from GDC (https://portal.gdc.cancer.gov/). The (C) tumor mutational burden (TMB) for each cancer is calculated using the R package maftools. Neoantigen data is obtained from previous studies [202]. Red indicates positive correlation and blue indicates negative correlation. The darker the color, the stronger the correlation. ACC adrenocortical carcinoma, BLCA bladder urothelial carcinoma, BRCA breast invasive carcinoma, CESC cervical squamous cell carcinoma and endocervical adenocarcinoma, CHOL cholangiocarcinoma, COAD colon adenocarcinoma, COADREAD colon adenocarcinoma/rectum adenocarcinoma, DLBC lymphoid neoplasm diffuse large B-cell lymphoma, ESCA esophageal carcinoma, FPPP FFPE Pilot Phase II, GBM glioblastoma multiforme, GBMLGG glioma, HNSC head and neck squamous cell carcinoma, KICH kidney chromophobe, KIPAN pan-kidney cohort (KICH + KIRC + KIRP), KIRC kidney renal clear cell carcinoma, KIRP kidney renal papillary cell carcinoma, LAML acute myeloid leukemia, LGG brain lower grade glioma, LIHC liver hepatocellular carcinoma, LUAD lung adenocarcinoma, LUSC lung squamous cell carcinoma, MESO mesothelioma, OV ovarian serous cystadenocarcinoma, PAAD pancreatic adenocarcinoma, PCPG pheochromocytoma and paraganglioma, PRAD prostate adenocarcinoma, READ rectum adenocarcinoma, SARC sarcoma, STAD stomach adenocarcinoma, SKCM skin cutaneous melanoma, STES stomach and esophageal carcinoma, TGCT testicular germ cell tumors, THCA thyroid carcinoma, THYM thymoma, UCEC uterine corpus endometrial carcinoma, UCS uterine carcinosarcoma, UVM uveal melanoma, OS osteosarcoma, ALL acute lymphoblastic leukemia, NB neuroblastoma, WT high-risk Wilms tumor.