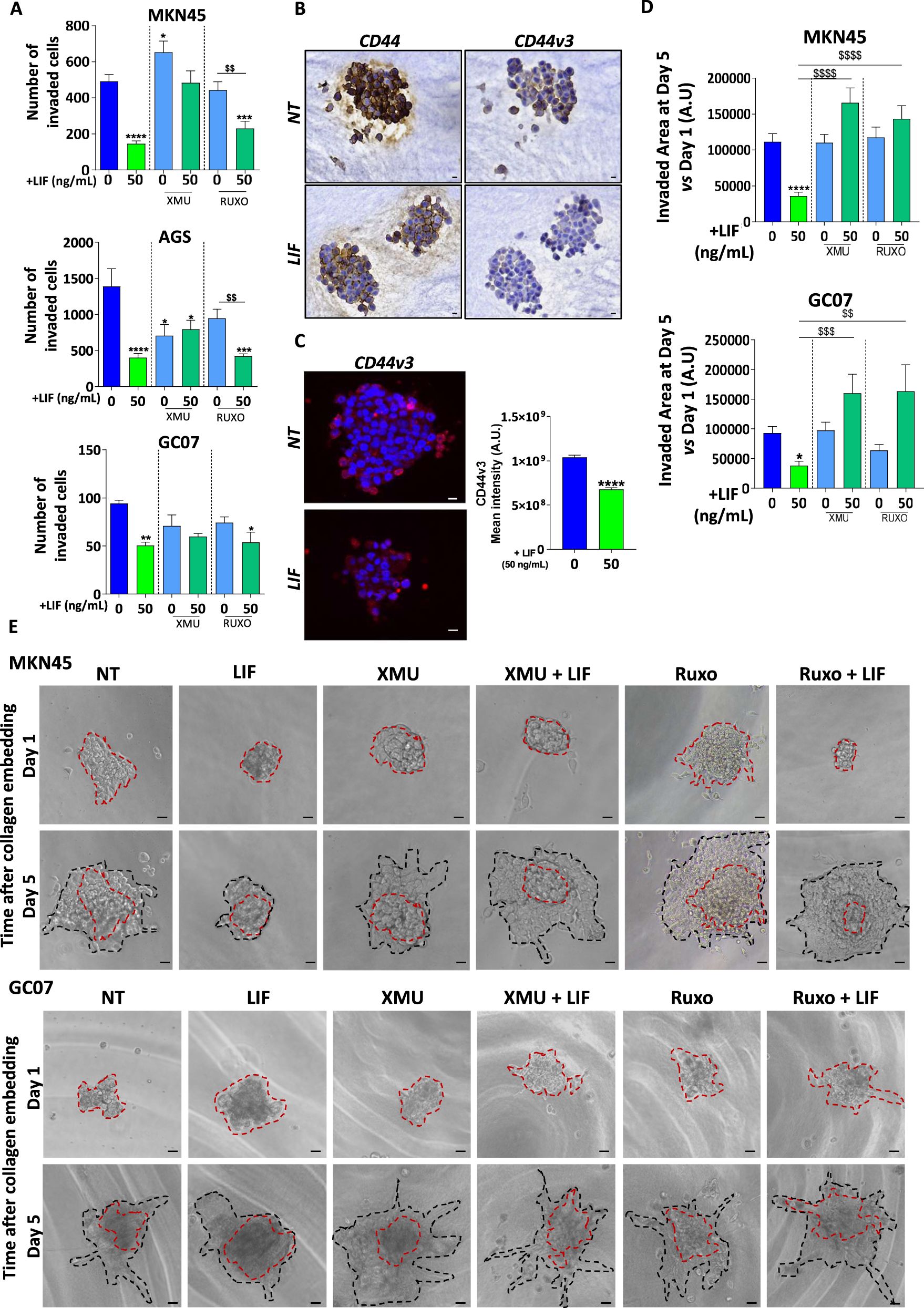
Fig. 3: Leukaemia inhibitory factor decreases invasion of gastric cancer cells and Metastasis-initiating CSC.
From: Targeting metastasis-initiating cancer stem cells in gastric cancer with leukaemia inhibitory factor

A Quantification of the number of invaded cells following the different treatments of GC cell lines and PDX cells. B Representative immunohistochemistry images of 3D collagen-invasion models stained with anti-CD44 and anti-CD44v3 antibodies. All cells were treated with 50 ng/mL LIF each 48 h. C Representative immunofluorescence images and quantification of collagen-embedded tumourspheres stained with anti-CD44v3 antibody. Tumourspheres were treated or not with LIF and CD44v3 Mean intensity was quantified. D and E Quantification and representative images of 3D collagen-invasion assay MKN45 GC cell line and GC07 GC PDX cells. Quantification was done for the invaded area on Day 5 (black dotted lines) vs. Day 1 (red dotted lines, treatments. All cells were treated with 50 ng/mL LIF (green) and/or 0.5 µM XMU-MP-1 (XMU) (emerald green) and 1 µM Ruxolitinib (emerald green) each 48 h. Inhibitors were added 30 min before LIF stimulation. Scale bars 20 µm, 4 < n < 5, *p < 0.05 and ****p < 0.0001 vs. untreated controls and $$p < 0.005, $$$p < 0.0005 and $$$$p < 0.0001 vs. the conditions indicated by the bars, all with ANOVA statistical analyses.