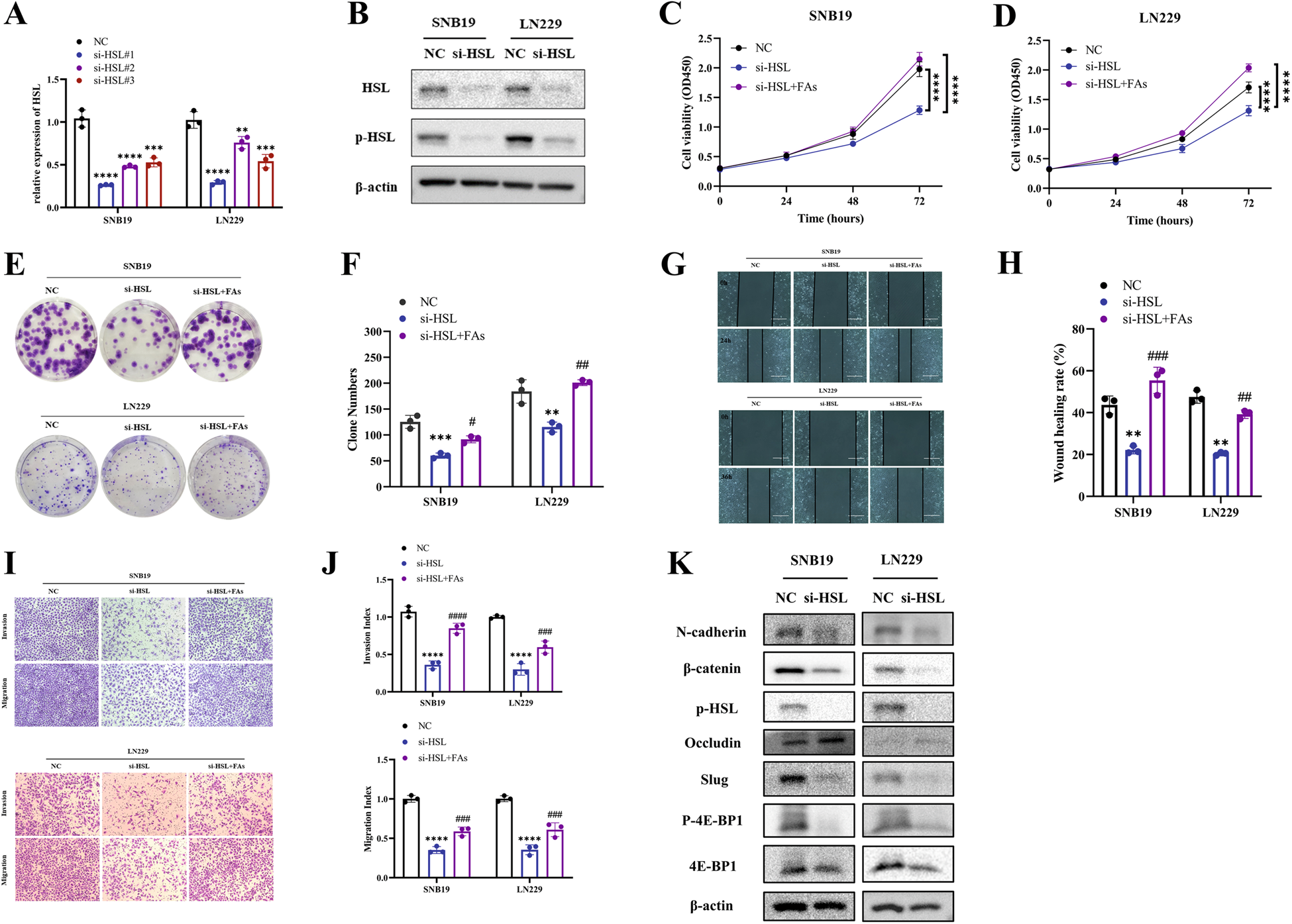
Fig. 2: HSL knockdown restrained the malignant phenotypes of glioblastoma cells in vitro, and can be rescued by supplement of FAs.

A Detection of cell transfection efficiency of HSL siRNAs by qRT-PCR. B Detection of cell transfection efficiency of HSL siRNA-1 by Western blot. C, D CCK8 assay was performed to detect cell viability in SNB19 and LN229 cells with NC, si-HSL transfection, or si-HSL supplemented with 10 μM FAs, respectively. E, F Colony formation assay was performed to evaluate the effect of HSL knockdown or si-HSL supplemented with 10 μM FAs on cell proliferation ability. G, H Wound healing assay was conducted to evaluate changes of cell migration ability of SNB19 and LN229 cells treated with NC, si-HSL or si-HSL supplemented with 10 μM FAs, respectively (bar = 400 µm). I, J Invasion and migration capabilities were determined by transwell assay in SNB19 and LN229 cells with NC, si-HSL or si-HSL supplemented with 10 μM FAs. K The protein expression of N-cadherin, Slug, β-catenin, Occludin, 4E-BP1 and p-4E-BP1 were analyzed by Western blot in SNB19 and LN229 cells transfected with NC or si-HSL. Data are expressed as mean ± SD. *p < 0.05, **p < 0.01, ***p < 0.001, ****p < 0.0001.