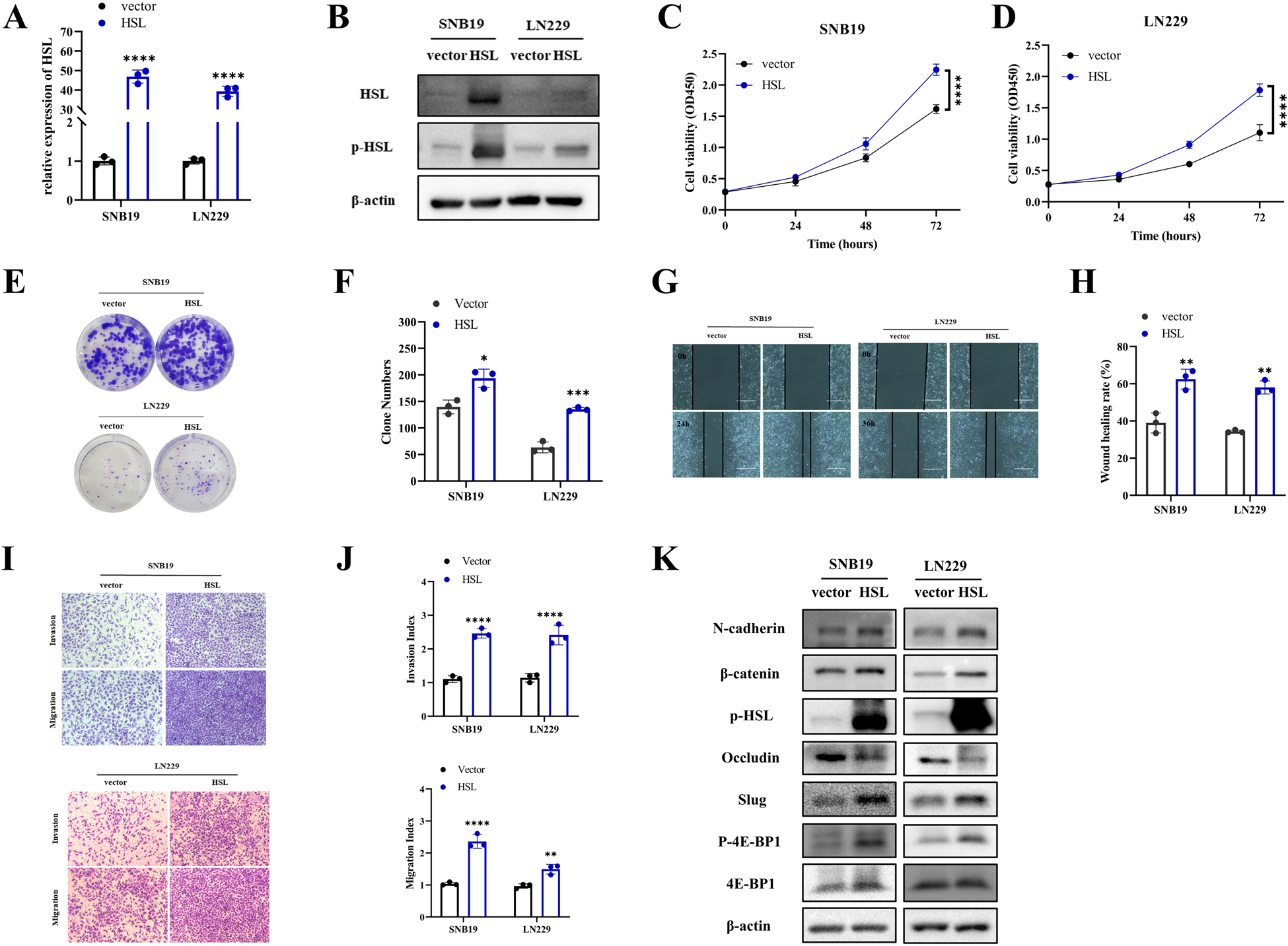
Fig. 3: HSL overexpression promoted the malignant phenotypes of glioblastoma cells in vitro.

A, B HSL expression in SNB19 and LN229 cells transfected with either empty or HSL overexpression vector were detected by qRT-PCR and Western blot. C, D CCK8 assay was utilized to compare cell proliferation of HSL overexpressed SNB19 or LN229 cells. E, F Colony formation assay was performed to evaluate the effect of HSL overexpression on cell proliferation ability. G, H Effect of HSL overexpression on SNB19 and LN229 cells migration evaluated by wound healing assay (bar = 400 µm). I, J Invasion and migration capabilities were examined by transwell assay in both SNB19 and LN229 cells with or without HSL overexpression. K The protein expression of N-cadherin, Slug, β-catenin, Occludin, 4E-BP1 and p-4E-BP1 were analyzed by Western blot in SNB19 and LN229 cells transfected with the empty vector or HSL-overexpression plasmids. Data are expressed as mean ± SD. *p < 0.05, **p < 0.01, ***p < 0.001, ****p < 0.0001.