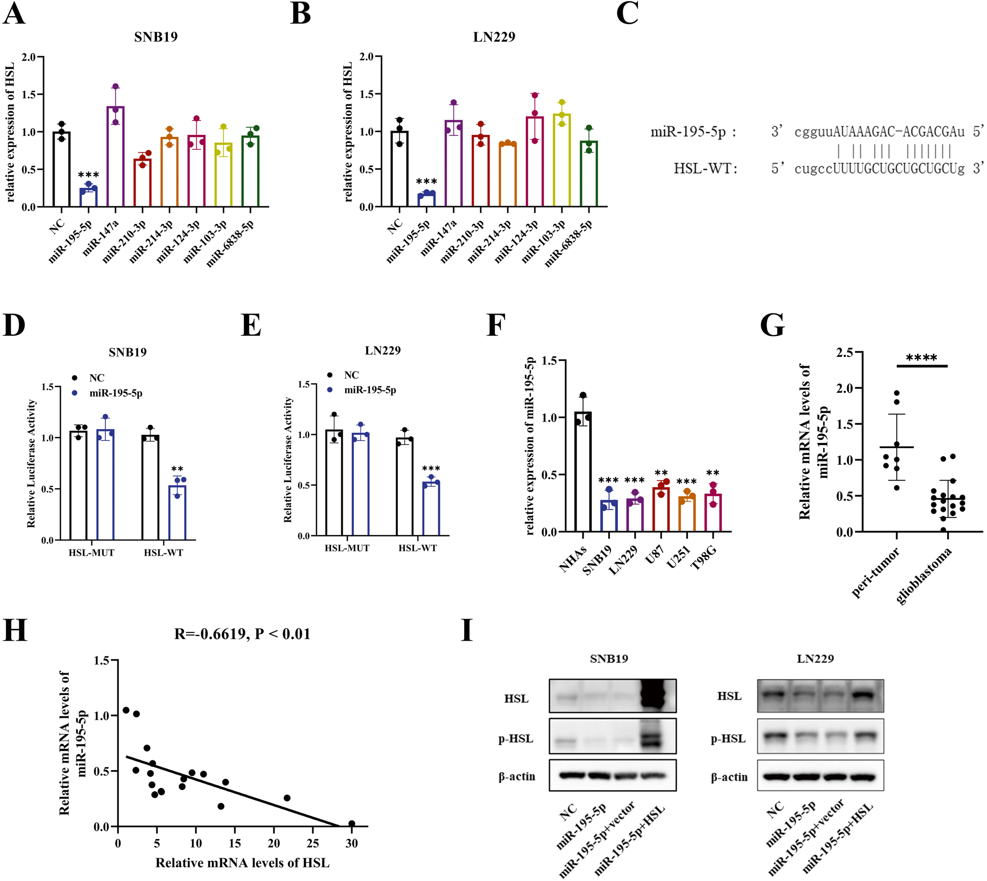
Fig. 4: MiR-195-5p negatively regulated HSL expression in glioblastoma cells.

A, B After overexpression of 7 miRNAs predicted by Starbase website, qRT-PCR was performed to evaluate the relative expression of HSL. C The binding sites between miR-195-5p and HSL predicted by Starbase. D, E miR-195-5p targets at HSL verified by dual-luciferase reporter assay. F The expression of miR-195-5p in glioblastoma cell lines (SNB19, LN229, U87MG, U251MG, T98G) by qRT-PCR. G miR-195-5p expression in 18 clinical glioblastoma specimens and 8 peri-tumor brain tissues by qRT-PCR. H Correlation analysis on the relationship between relative mRNA levels of miR-195-5p and HSL in 18 glioblastoma specimens. I The protein expression of HSL after transfection with NC, miR-195-5p mimics, miR-195-5p mimics+vector, or miR-195-5p mimics+HSL, respectively. Data are expressed as mean ± SD. *p < 0.05, **p < 0.01, ***p < 0.001, ****p < 0.0001.