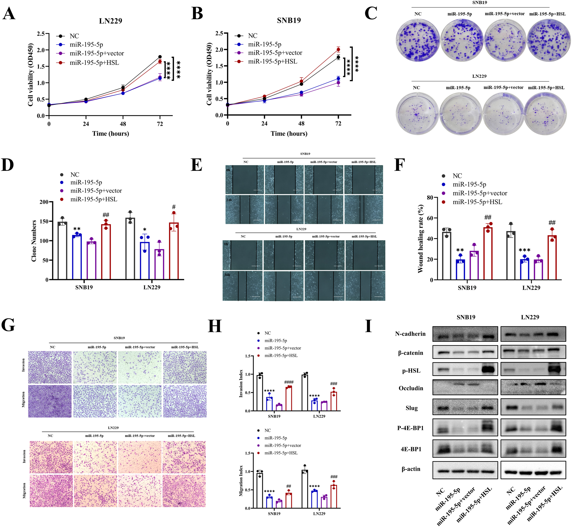
Fig. 5: MiR-195-5p/HSL axis accelerated malignant progression of glioblastoma in vitro.

A, B CCK8 assay, (C, D) Colony formation, (E, F) Wound healing assay (bar = 400 µm), (G, H) Invasion and migration assays were performed and quantitative analysis on SNB19 and LN229 cells transfected with NC, miR-195-5p mimics, miR-195-5p mimics+vector, or miR-195-5p mimics +HSL, respectively. I The protein levels of N-cadherin, Slug, β-catenin, Occludin, 4E-BP1 and p-4E-BP1 were analyzed by Western blot in SNB19 and LN229 cells transfected with NC, miR-195-5p mimics, miR-195-5p mimics+vector, or miR-195-5p mimics+HSL, respectively. Data are expressed as mean ± SD. *p < 0.05, **p < 0.01, ***p < 0.001, ****p < 0.0001.