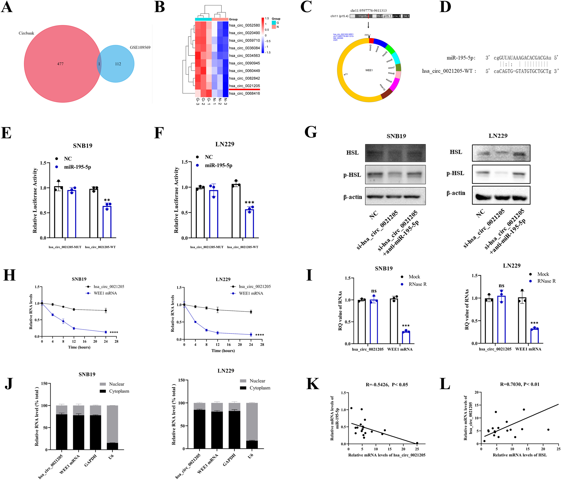
Fig. 6: Hsa_circ_0021205 sponged miR-195-5p to regulate HSL expression.

A Venn diagram of the overlapping target circRNAs of miR-195-5p predicted by Circbank and GSE109569 datasets. B Relative expression of hsa_circ_0021205 in GSE109569 datasets. C The location and illustration of hsa_circ_0021205. D Predicted binding sites between miR-195-5p and hsa_circ_0021205. E, F Dual-luciferase reporter assay was performed to verify the associative relations between hsa_circ_0021205 and miR-195-5p in SNB19 and LN229 cells. G Protein expression of HSL in SNB19 and LN229 cells after transfection with NC, si-hsa_circ_0021205, or si-hsa_circ_0021205+anti-miR-195-5p, respectively. H Relative mRNA expression of hsa_circ_0021205 and WEE1 after treatment with actinomycin D at the indicated time points. I RQ values of hsa_circ_0021205 and WEE1 mRNA in SNB19 and LN229 cells under RNase R treatment. J Nucleocytoplasmic fractionation revealed the subcellular localization of hsa_circ_0021205 in SNB19 and LN229 cells. K Correlation analysis on the relationship between relative mRNA levels of miR-195-5p and hsa_circ_0021205 in 18 glioblastoma specimens. L Correlation analysis on the relationship between relative mRNA levels of hsa_circ_0021205 and HSL in 18 glioblastoma specimens. Data are expressed as mean ± SD. *p < 0.05, **p < 0.01, ***p < 0.001, ****p < 0.0001.