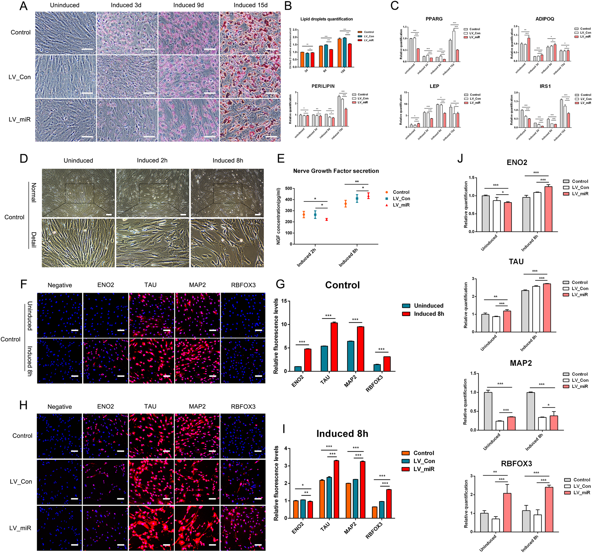
Fig. 1: Effects of overexpression of miR-204-5p on gADSCs differentiation into adipocytes and neurocytes.

A Identification of adipocytes using oil red O staining (Bar: 100 μm). B Determination of lipid droplet content. C Transcription of adipocyte marker genes PPARG, ADIPOQ, PERILIPIN, LEP, and IRS1 detected using real-time qPCR. D Cell morphology during differentiation of Control group into neurocytes (Bar: 100 μm). E NGF in the supernatant of neurocytes detected using ELISA. F Cellular immunofluorescence showing the expression of neurocyte marker genes ENO2, TAU, MAP2, and RBFOX3 before and after differentiation in the Control group (Bar: 100 μm). G Fluorescence intensity analysis of F. H Cellular immunofluorescence showing the expression of ENO2, TAU, MAP2, and RBFOX3 after differentiation in the Control, LV_Con, and LV_miR groups (Bar: 100 μm). I Fluorescence intensity analysis of H. J Transcription of ENO2, TAU, MAP2, and RBFOX3 detected using real-time qPCR. Data were presented as mean ± SD; P values were determined by a two-tailed unpaired t test, *P > 0.05, **0.01 < P < 0.05, ***P < 0.01.