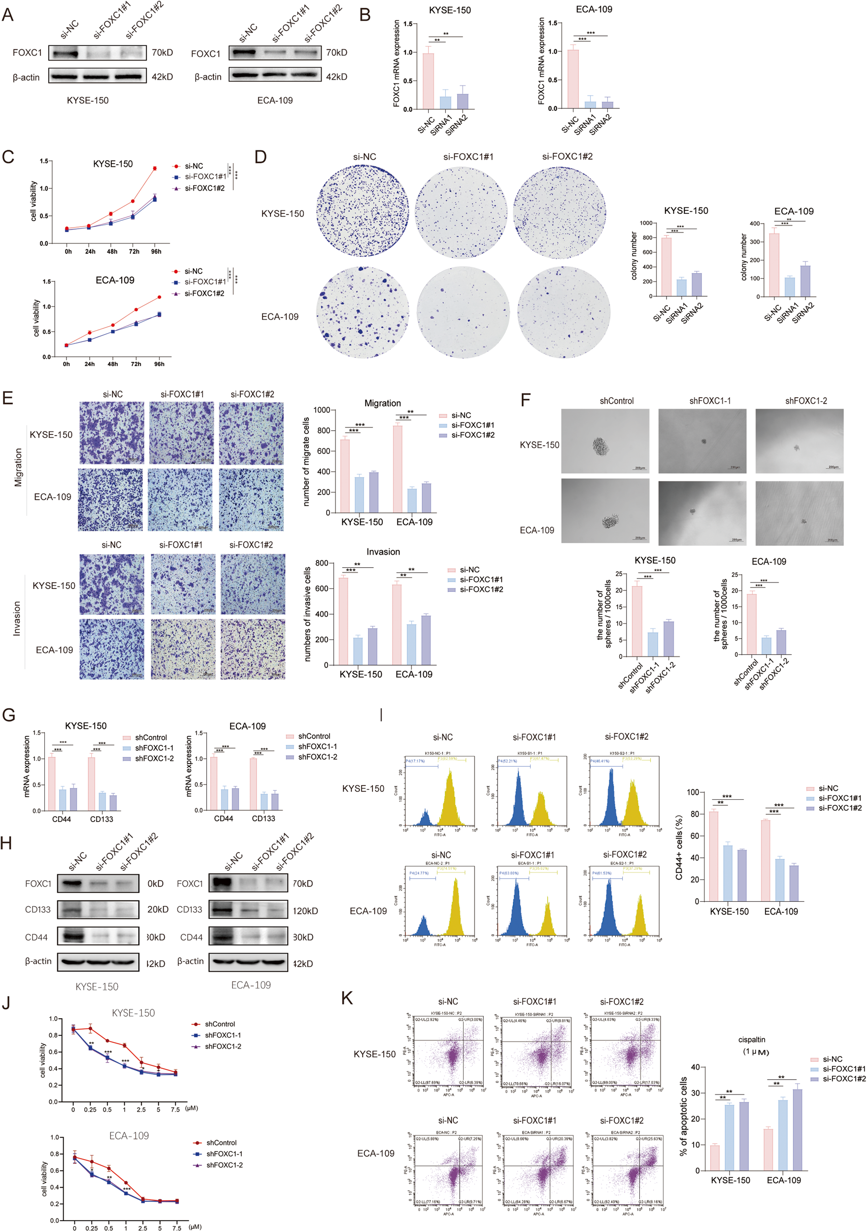
Fig. 2: FOXC1 enhances stemness of ESCC cells in vitro.

A, B Western blot analysis(A) and qPCR analysis(B) indicated that FOXC1 was significantly inhibited by siRNA in KYSE-150 and ECA-109 cells. (si-NC: si-Negative Control). C FOXC1 knockdown markedly inhibited the proliferation ability of ECA-109 and KYSE-150 cells indicated by CCK8 assay. D FOXC1 knockdown markedly inhibited the proliferation ability of ECA-109 and KYSE-150 cells indicated by colony formation assay. E FOXC1 knockdown markedly inhibited the invasion and migration ability of ECA-109 and KYSE-150 cells indicated by transwell assay. The scale bars represent 200μm. F FOXC1 knockdown markedly inhibited the sphere-formation ability of ECA-109 and KYSE-150 cells. The scale bars represent 200μm. G QPCR analysis indicated that FOXC1 knockdown markedly downregulated mRNA expression of cancer stem cell markers CD44 and CD133 in ECA-109 and KYSE-150 cells. H Western blot analysis indicated that FOXC1 knockdown markedly downregulated protein expression of cancer stem cell markers CD44 and CD133 in ECA-109 and KYSE-150 cells. I FACS indicated that FOXC1 knockdown markedly decreased the percentage of CD44+ cells. J, K Cell viability was detected after cells were treated with cisplatin at the indicated concentrations(1 μM) for 24 h by CCK8 assay (J) and apoptosis assay (K). *P < 0.05; **P < 0.01; ***P < 0.001; ****P < 0.0001.The p values were obtained by two-way ANOVA (C, J) or one-way ANOVA (others). Data are presented as mean (n = 3) ± S.D. All experiments were performed at least three times.