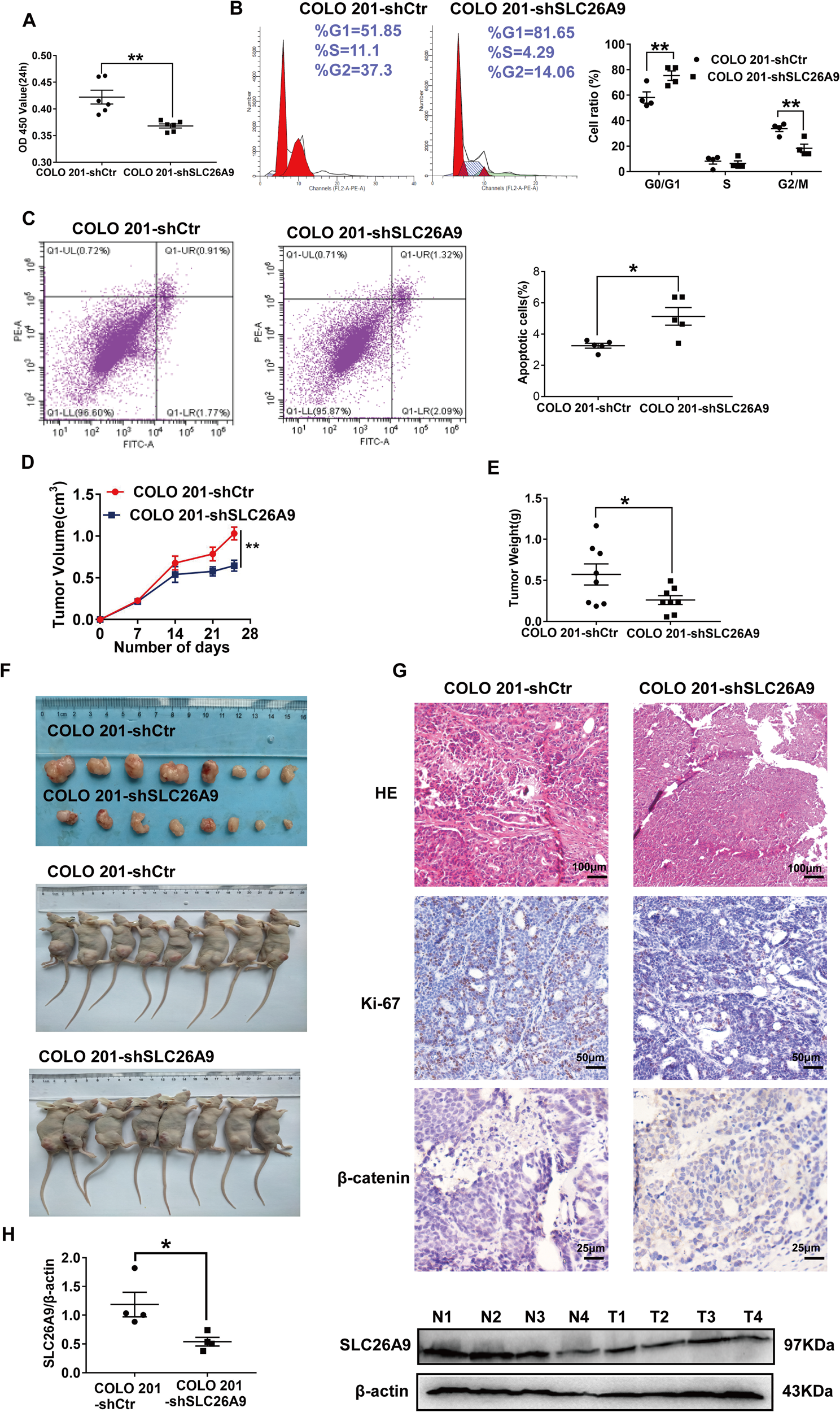
Fig. 4: Inhibiting SLC26A9 expression in colon cancer cells inhibits neoplastic growth both in vitro and in vivo.
From: SLC26A9 promotes colorectal tumorigenesis by modulating Wnt/β-catenin signaling

Cell proliferation was assessed by CCK-8 assay (A); cell cycle (B). C Cell apoptosis was determined by flow cytometry analysis. D–F Flank tumor xenograft tumor development after subcutaneous injection (n = 8 mice per group) was monitored for COLO 201 cells, Tumor volume and tumor weight of COLO 201-shSLC26A9 cells 25 days after inoculation in nude mice. G HE staining of paraffin sections of tumors after injection of COLO 201 cells transfected with shSL26A9 at 25 days, scale bars = 100 μm. Tumors were evaluated for β-catenin and Ki-67 expression by immunohistochemistry, scale bars = 50 or 25 μm. H WB for SLC26A9 in tumors from 4 mice from each group (T1, T2, T3 and T4), normalized to β-actin as a control. For graphs, data represent the mean ± SD, *p < 0.05; **p < 0.01, compared with relevant controls, n = 4-6 in each series.