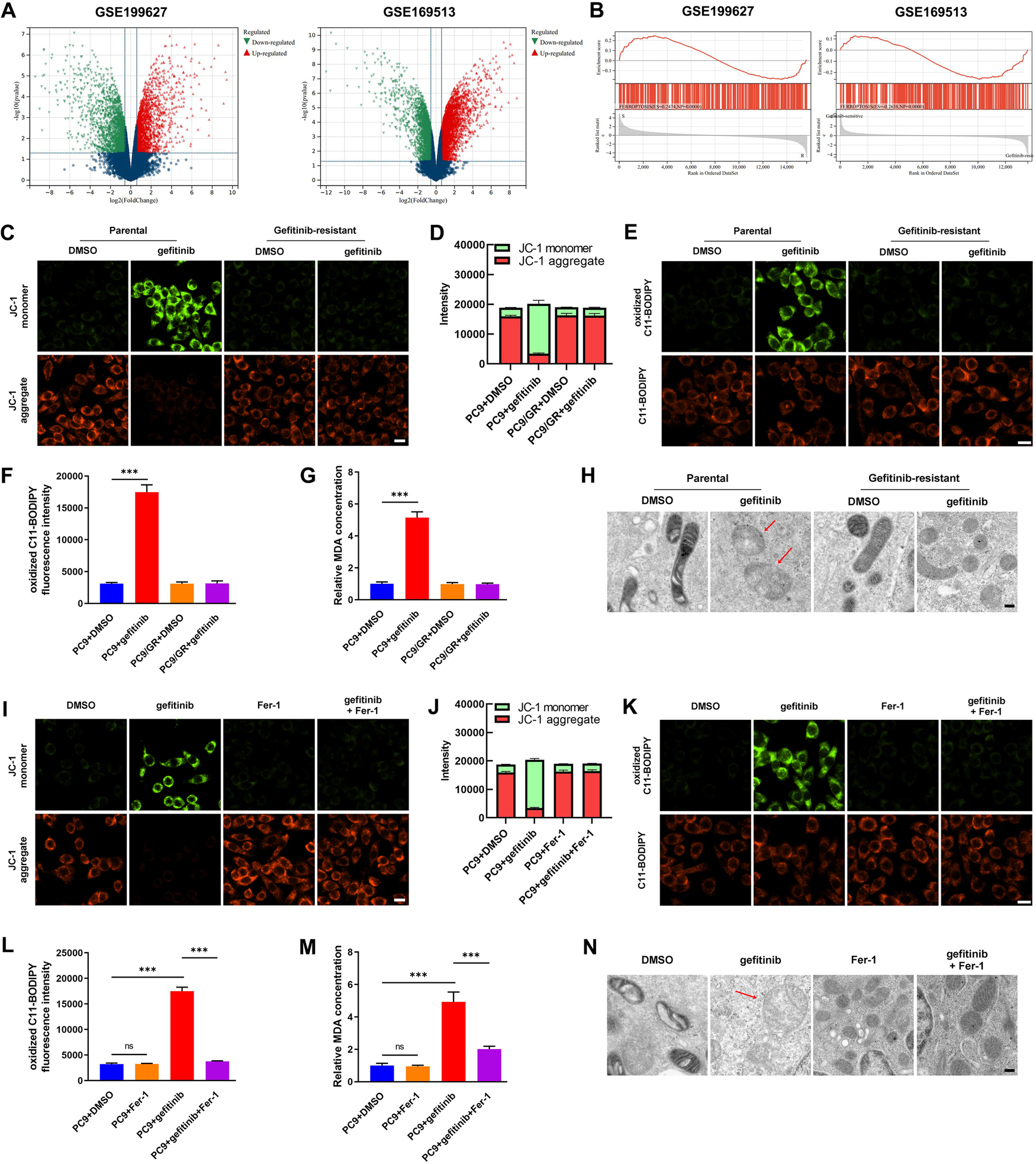
Fig. 1: Ferroptosis protection confers gefitinib resistance in LUAD cells harboring EGFR mutation.

A The differentially expressed protein-coding genes between gefitinib-sensitive LUAD cell line and matched gefitinib-resistant strain in GEO datasets GSE199627 and GSE169513. B GSEA analysis of the differentially expressed protein-coding genes between gefitinib-sensitive LUAD cell line and matched gefitinib-resistant strain in GSE199627 and GSE169513. C–H Effect of gefitinib on gefitinib-mediated ferroptosis-related phenomena, including JC-1 monomer/aggregate ratio, oxidized C11-BODIPY, MDA products, and mitochondria in PC9 cells. DMSO was used as control. I–N Effect of Fer-1 on gefitinib-mediated ferroptosis-related phenomena, including JC-1 monomer/aggregate ratio, oxidized C11-BODIPY, MDA products, and mitochondria in PC9 cells. Scale bars for JC-1 assay, 20 μm. Scale bars for TEM, 0.2 μm. ***P < 0.001.