Fig. 3: The EGR3 negatively regulates adipogenesis in hADSCs and 3T3-L1.
From: Shift work promotes adipogenesis via cortisol-dependent downregulation of EGR3-HDAC6 pathway

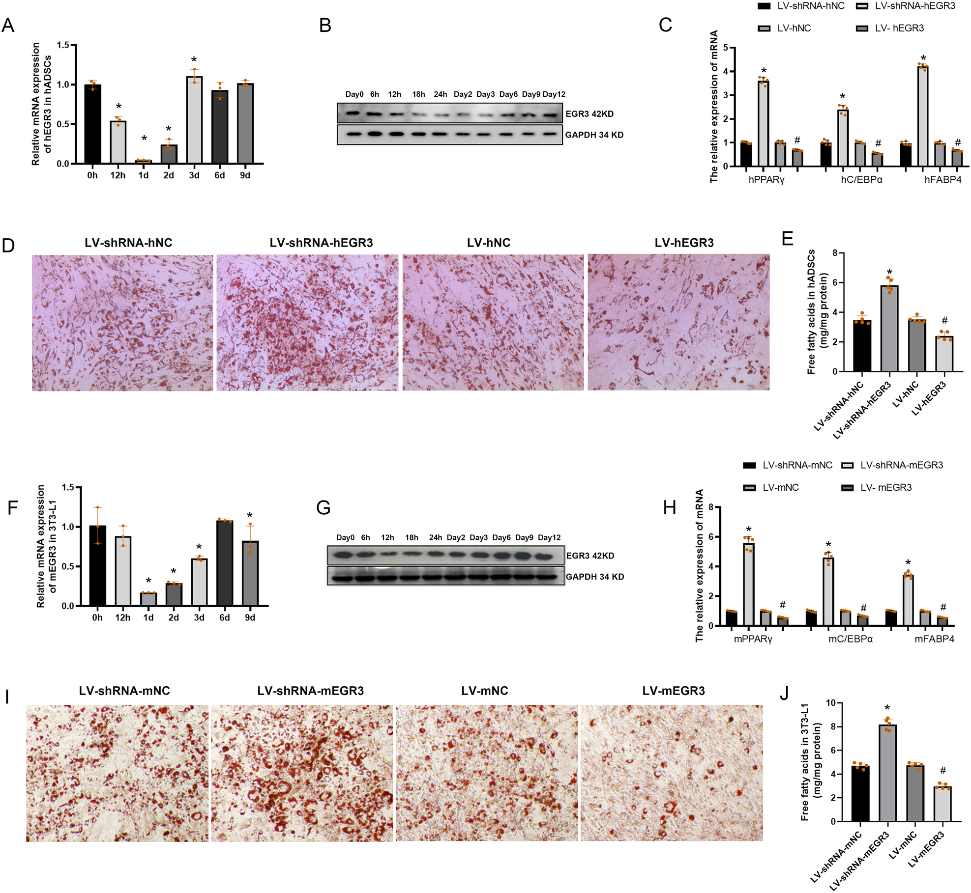
A PCR and Western blot (B) confirmed that EGR3 was downregulated in the early stage of hADSCs adipogenesis. C Overexpression and silencing of EGR3 affected the expression of related genes for hADSCs adipogenesis on day 6 (PPARγ/CEBPα/FABP4). D Overexpression and silencing of EGR3 affected the early differentiation of hADSCs (Day 6, Oil Red O) and the content of FFA (E). F PCR and Western blot (G) confirmed that EGR3 was downregulated in the early stage of 3T3-L1 adipogenesis. H Overexpression and silencing of EGR3 affected the expression of related genes for 3T3-L1 adipogenesis on day 6 (PPARγ/CEBPα/FABP4). I Overexpression and silencing of EGR3 affected the early adipogenesis of 3T3-L1 (Day 6, Oil Red O) and the content of FFA (J). *p < 0.05 vs LV-shRNA-h/mNC, #p < 0.05 vs LV- h/mNC.