Fig. 4: The sleep pattern differences between day shift nurses and night shift nurses.
From: Shift work promotes adipogenesis via cortisol-dependent downregulation of EGR3-HDAC6 pathway

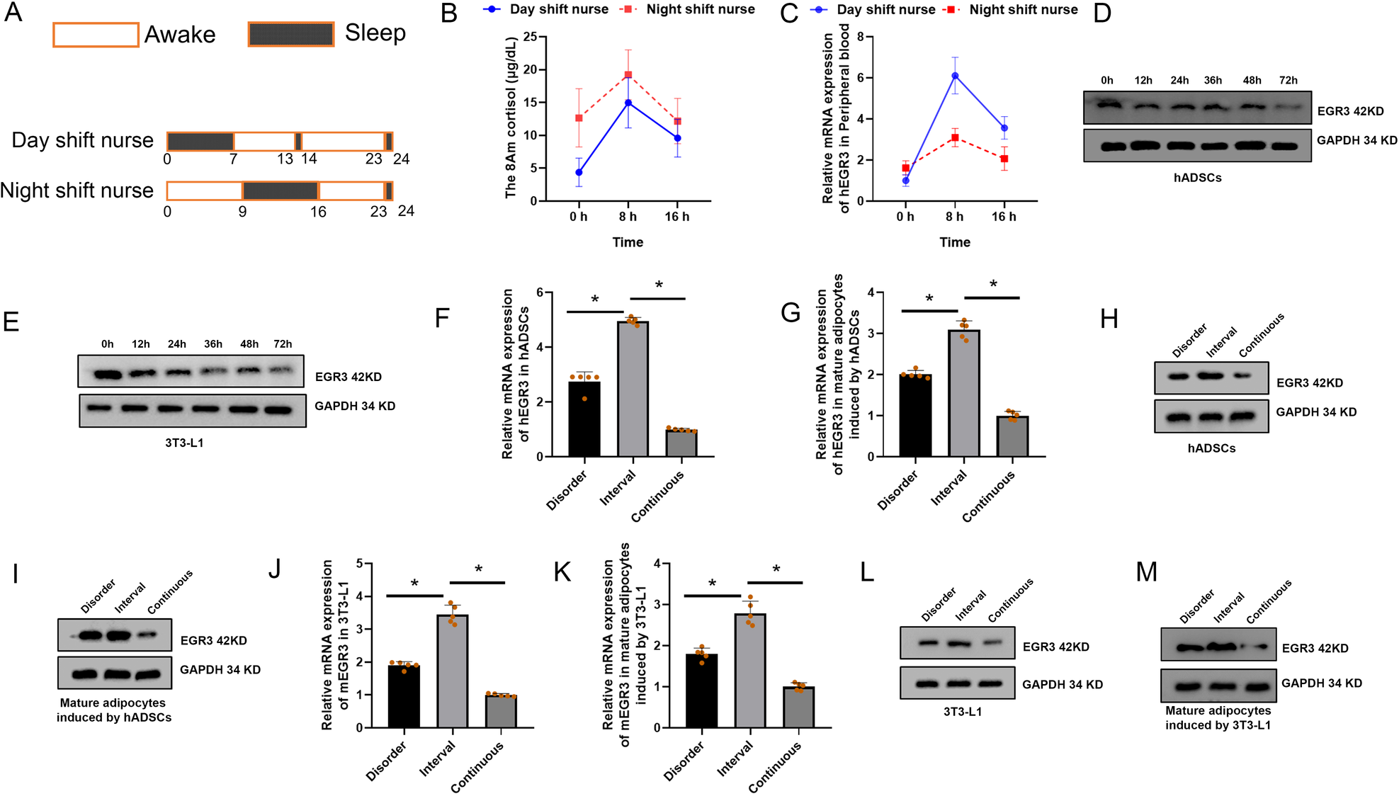
A Sleep patterns and diagrams of day shift nurses and night shift nurses. B The circadian rhythm of cortisol in the nurses. C The expression of EGR3 in the peripheral blood of day shift nurse and night shift nurse. D Continuous dexamethasone intervention downregulates EGR3 in hADSCs. E Continuous dexamethasone intervention downregulates EGR3 in 3T3-L1. F PCR confirms that dexamethasone continuously downregulated EGR3 expression in continuous group and a 4-h interval (disorder group) simulating a night-shift compare to 12-h interval (interval group) simulating a day-shift in hADSCs and mature adipocytes induced by hADSCs (G). H Western blot confirm that dexamethasone is continuously downregulated EGR3 expression, in a 4-h interval simulating a night-shift in hADSCs and mature adipocytes induced by hADSCs (I). J PCR confirmed that dexamethasone was continuously downregulated EGR3 expression, in a 4-h interval simulating a night-shift in 3T3-L1 and mature adipocytes induced by 3T3-L1 (K). L Western blot confirmed that dexamethasone continuously downregulated EGR3 expression, in a 4-h interval simulating a night-shift in in 3T3-L1 and mature adipocytes induced by 3T3-L1 (M). *p < 0.05.