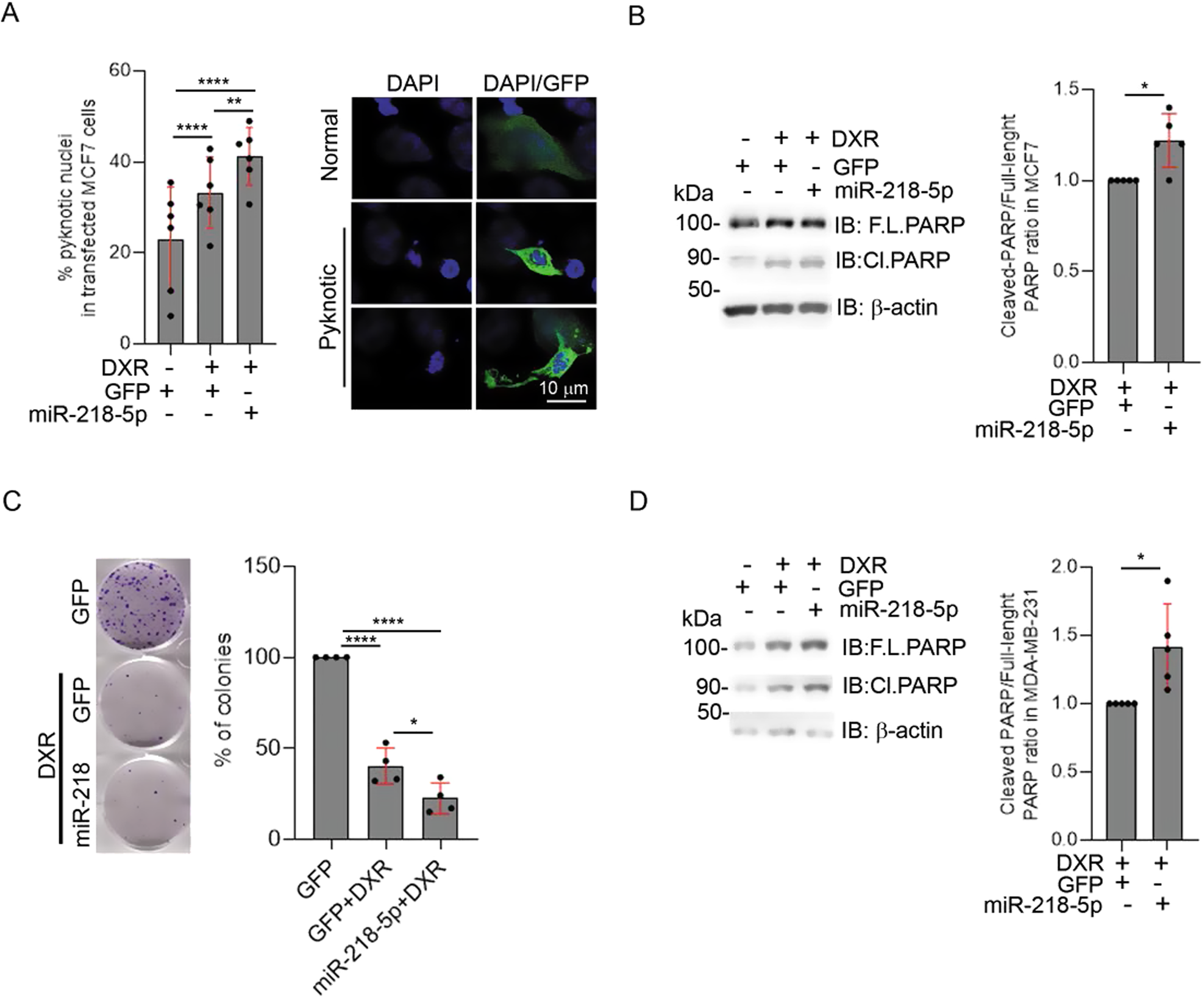
Fig. 5: miR-218-5p expression enhances DXR anti-cancer effect.

A The percentage (%) amount of pyknotic nuclei in transfected MCF7 cells (GFP positive), scored in the indicated condition, after treatment of DXR 10 µM for 48 h, have been reported in the graph. An example of the “pyknotic nuclei” considered in this analysis is illustrated on the right panel. Scale bar, 10 μm is shown. At least 482 nuclei, from 6 independent experiments, were analysed. B Histograms show the relative levels of cleaved-PARP in MCF7 expressing GFP or miR-218-5p after 12 h of DXR 1 µM treatment, normalised on total PARP. Solid dots represent the value of indicated conditions, from 5 independent experiments. F.L.PARP full length PARP, Cl.PARP cleaved PARP. C Colony formation assay highlights the ability of cells to form colonies in cells expressing GFP or GFP/miR-218-5p, treated with DXR 1 µM for 12 h. The graph represents the % of colonies obtained compared to the control condition. Solid dots represent the value of indicated conditions, from 4 independent experiments. D Histograms show the relative levels of cleaved-PARP in MDA-MB-231 cells expressing GFP or miR-218-5p, treated with DXR 1 µM for 12 h, normalised on total PARP. Solid dots represent the value of indicated conditions, from 5 independent experiments. F.L.PARP full length PARP, Cl.PARP cleaved PARP. S.D. is shown in red. Fisher’s exact test was performed on the number of categorical variables scored for panel A, unpaired t-test (Welch’s correction) was performed for B and D and One-way ANOVA (Tukey’s multiple comparison) was performed for C. *p < 0.05, **p < 0.01, ***p < 0.001, ****p < 0.0001.